工信部等三部门:开展区块链在金融数据、金融风控、供应链金融等重点标准研制
近日,为加强区块链标准工作顶层设计,促进区块链产业高质量发展,工业和信息化部、中央网络安全和信息化委员会办公室、国家标准化管理委员会

近日,为加强区块链标准工作顶层设计,促进区块链产业高质量发展,工业和信息化部、中央网络安全和信息化委员会办公室、国家标准化管理委员会印发《区块链和分布式记账技术标准体系建设指南》(以下简称“指南”)。
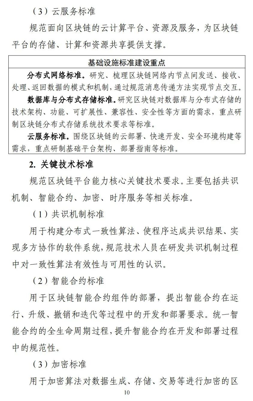
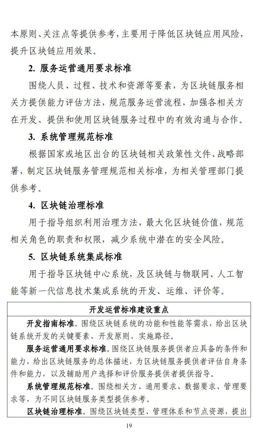
根据《指南》,区块链和分布式记账技术标准体系结构包括“A 基础”、“B 技术和平台”、“C 应用和服务”、“D 开发运营”、“E 安全保障”五个部分。其中,应用和服务标准用于指导区块链在产业、应用和特定场景的服务,主要包括产业服务、通用服务、行业应用三类标准。
行业应用标准方面,规范区块链在特定行业的应用方法,促进区块链与实体经济的深度融合。主要包括制造、政务、能源、金融、广电、文旅、电信等领域。《指南》明确在金融标准方面,规范基于区块链的供应链金融、跨境支付等应用技术要求,用于指导区块链在金融产品服务、监管风控、基础设施等方面的应用。《指南》强调要围绕金融产品安全、数据安全、平台建设等方面,开展区块链在金融数据、金融风控、供应链金融等重点标准研制。
《指南》全文如下:
























内容来源:工信部
表情