三江购物:上半年业绩预增80.53%左右
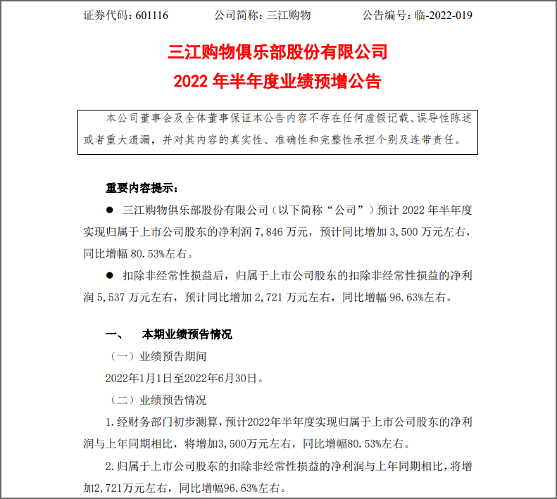
三江购物(601116.SH)发布2022年半年度业绩预增公告,预计2022年半年度实现归属于上市公司股东的净利润7846万元,预计同比增加3500万元左右,同比增幅80.5

三江购物(601116.SH)发布2022年半年度业绩预增公告,预计2022年半年度实现归属于上市公司股东的净利润7846万元,预计同比增加3500万元左右,同比增幅80.53%左右。扣非净利5537万元左右,预计同比增加2721万元左右,同比增幅96.63%左右。公告显示,业绩预告期间为2022年1月1日至2022年6月30日,归属于上市公司股东的扣除非经常性损益的净利润与上年同期相比,将增加2,721万元左右,同比增幅96.63%左右。本季度业绩预增主要系公司提升经营效率,降低经营成本,带来效益提升。
表情