从蚂蚁集团上市,看金融科技生态圈发展!
来源:国泰君安证券作者:郝亚雯2020年 7 月 20日,蚂蚁集团宣布计划在科创板和港交所同步上市,预计寻求至少 2000亿美元的估值。本期产业观察聚焦
来源:国泰君安证券
作者:郝亚雯
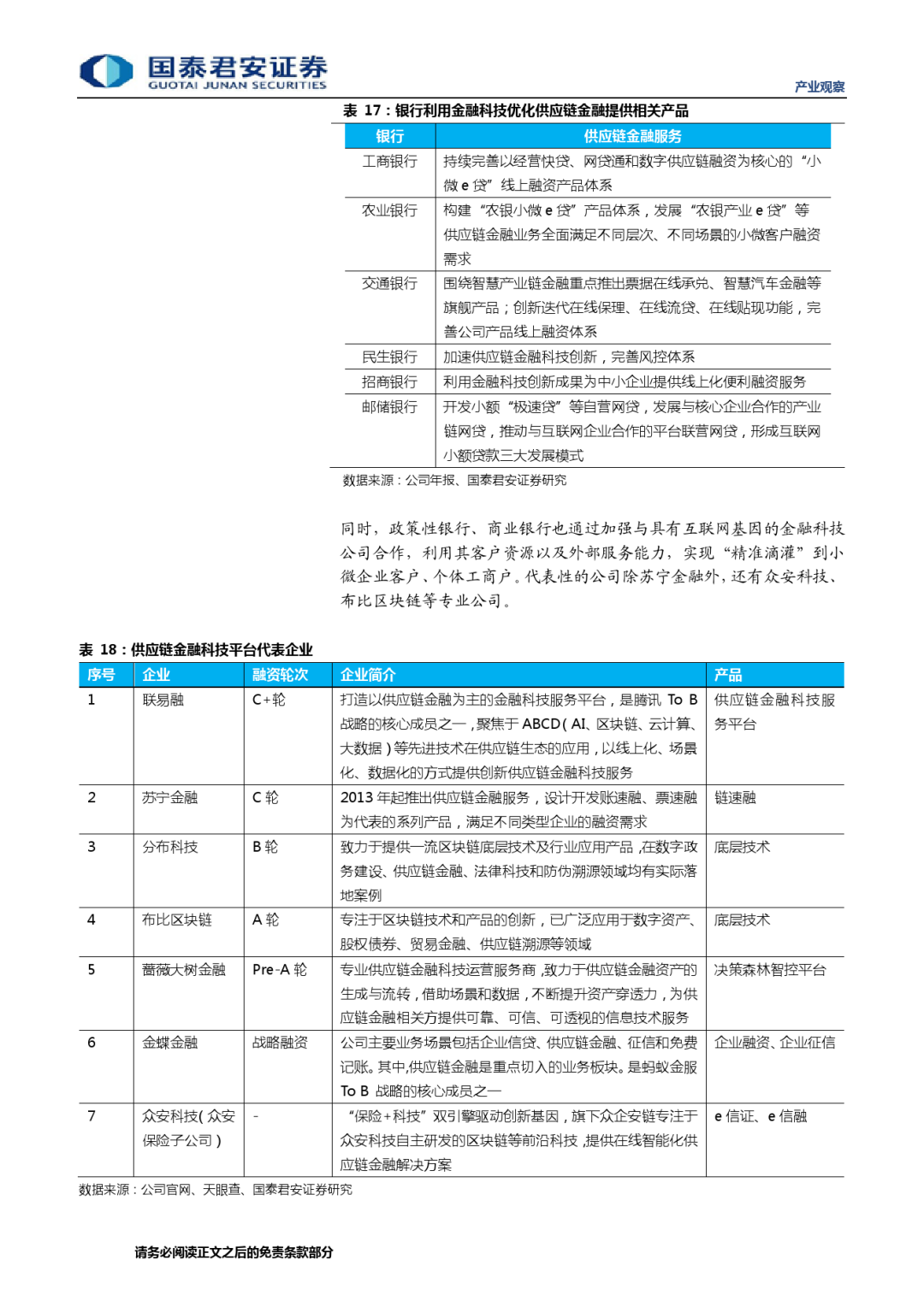
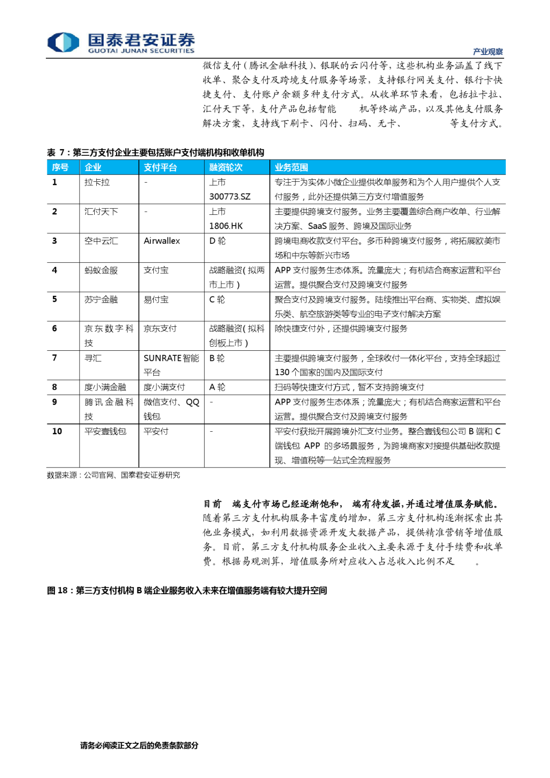
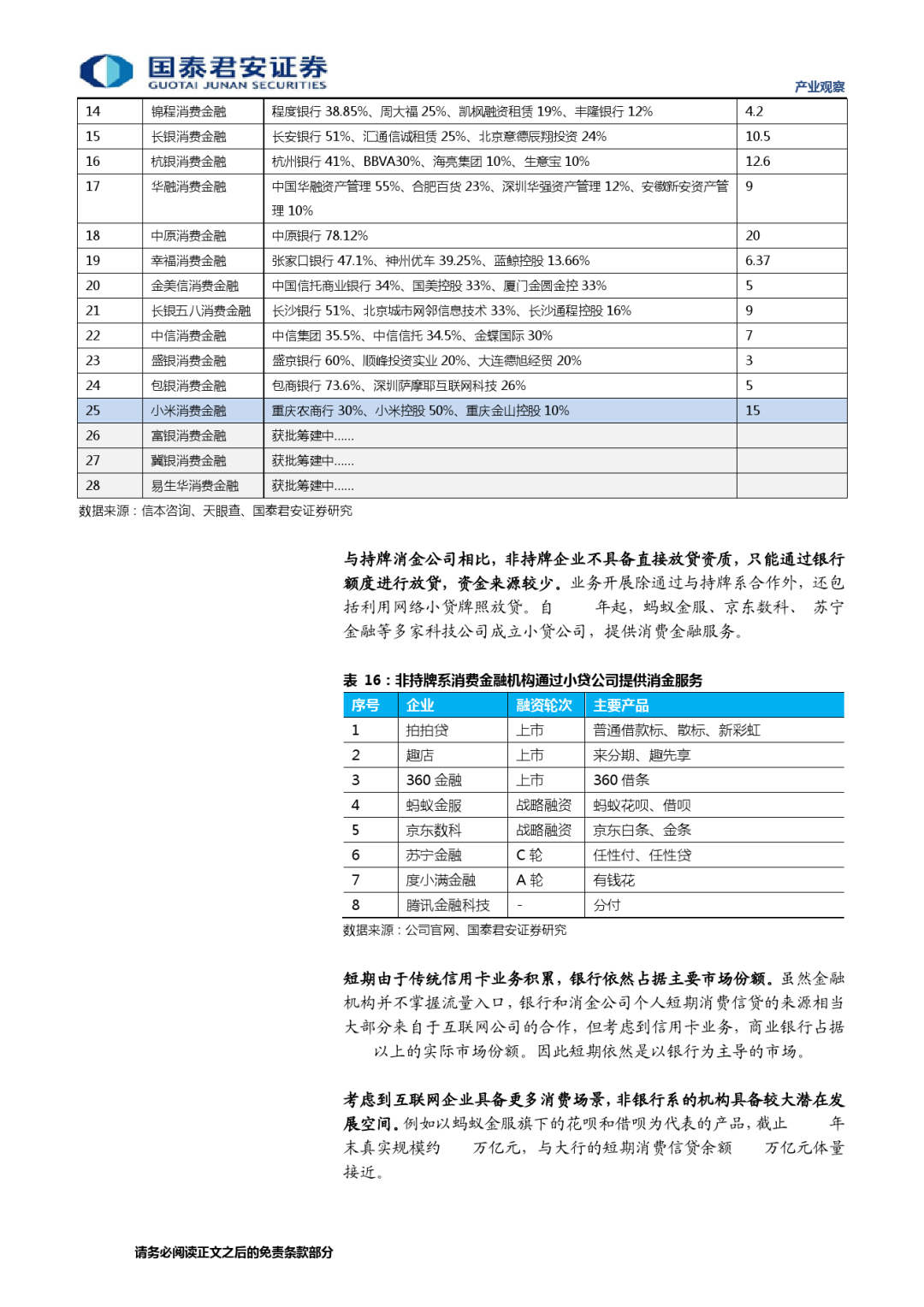
2020 年 7 月 20 日,蚂蚁集团宣布计划在科创板和港交所同步上市,预计寻求至少 2000 亿美元的估值。本期产业观察聚焦金融科技行业,从产业链、应用场景和应用领域三个角度,对 fintech 生态圈进行梳理。 传统金融机构加大对科技的投入,互联网企业加大对应用场景的布局和牌照的获取。 从产业链角度来说,金融科技生态圈可以分为基础设施层和应用平台层金融科技生态关键的底层技术 ABCD 技术,包括人工智能(A)、区块链技术(B)、云计算(C)、大数据等(D)。 在领先的金融科技企业中,人工智能与机器学习以及大数据类的企业占比较高。这四类层技术在金融领域的应用主要是客服、风控、投顾、营销、预测、分析等。代表企业包括布比区块链、犀语科技、追一科技等。 从应用场景看,通过科技赋能的形式,互联网企业大势进入在互联网支付、风险管理、财富管理、消费金融、供应链金融这五大应用领域中,金融科技主要体现在传统机构加大技术的自主研发和外部采购,同时互联网企业在某些领域也逐渐布局: 在互联网支付中,2C 端已基本形成寡头竞争的格局,2B 端的支付或是下一个发展的蓝海,电商背景的互联网企业更具备客户优势。 在风险管理中,除了专业的智能风控企业,如同盾科技和第四范式以外,在消费金融领域布局的公司同样具备优异的风控水平,例如 360 金融、拍拍贷、蚂蚁金服、京东数科、度小满等。 在财富管理中,传统的金融机构推出智能投顾产品,互联网企业利用流量和技术优势,同样推出创新产品和平台,尽管中国线上销售产品渗透率较高,但是独立的互联网理财平台发展依然较落后。 这一类企业包括蚂蚁金服、阿博茨科技、富途证券、福米科技、雪球、盈米基金等。 在消费金融中,当前仍然是以银行系和信用卡为主导的市场,但是由于互联网企业拥有丰富的消费场景,未来拥有较大的提升空间。目前持有消金牌照的互联网企业包括百度、小米。 在供应链金融中,当前的科技赋能主要体现在交易场景数据化、供应链条智能化等方面,以及加强风控领域的投入,而未来区块链技术的深入将带来行业空间的增长。 从应用领域看,创新银行、券商、保险已面世单从创新互联网企业看,目前全国已有多家互联网企业参与的互联网银行。 在普惠金融的发展下,针对中小微企业高效开展业务,例如腾讯参与的微众银行,蚂蚁参与的网商银行、小米参与的新网银行等。 互联网券商目前主要是跨境券商,例如针对美股和港股投资的经纪商,富途证券、老虎证券、微牛等。互联网保险主要针对商业保险,涵盖了财险和寿险等。 另外还有应用于监管的监管科技,主要应用于风险识别和预警、反欺诈、咨询分析等领域。例如中译语通、价值在线、慧安金科等。






























表情