支行行长参与欺诈,涉案近3亿!储户柜台递现钞,柜台现场竟然给假存单
作者:仰山 公众号:券商中国 ID:quanshangcn道高一尺魔高一丈!金融风险真是防不胜防。去年有曝出在信托公司办公大楼买信托产品合同是假的。如今
作者:仰山 公众号:券商中国 ID:quanshangcn
道高一尺魔高一丈!金融风险真是防不胜防。
去年有曝出在信托公司办公大楼买信托产品合同是假的。如今谁又能想到,当面到银行存钱,银行现场给出的存单竟也是假!
近日,中国裁判文书网披露,28名储户在山东邹平农商行、博兴农商行、滨州市滨城区农村信用合作联社存款被骗,涉案金额近3亿元。

参与合谋作案的正是银行“内鬼”,即山东邹平农商行台子支行行长段振峰与山东创能石化科技有限公司股东杨玉峰,伙同其他邹平农商行员工、创能石化股东及中间人等共计11人,伪造金融票证43张、金额近3亿元(29894万元),非法吸收公众存款涉案款项达26473万元,目前尚有1.6亿元没有追回。
据了解,山东农商行系统发生存款不翼而飞案件,不少储户是从浙江等地跑过去存款的,他们正是中了额外的高贴息陷阱,成为了“你看中了别人的利息,别人看中的你的本金”的典型受害者。
实际上,早在2014年9月,所谓“贴息存款”业务就被央行、银监会等部委联合下文禁止。在《关于加强商业银行存款偏离度管理有关事项的通知》中,列出的第一条违规手段,就是“违反规定、擅自提高存款利率或高套利率档次的高息揽储吸存”,即“贴息存款”。
而诈骗团伙搬出的正是银行为了冲量存款考核而进行“贴息存款”,套住了不少千里迢迢跑来存款的浙江储户,贴息点数高达6%,即除了定期存款一年的利息外,只要存入1000万元,当天就能领取60万元的贴息,诱惑不可谓不大,不少储户是凑份子一起存款。
法院判决书披露,诈骗团伙与银行等员工共同用假存单方式非法吸收公众存款,通过银行员工广撒网联系储户,通过储户联系朋友等层层联系存款人到邹平农商行台子支行、博兴农商行曹王支行、滨城区渤海五路信用社进行所谓存款。
他们还通过QQ群、网上论坛散布所谓滨州有贴息存款的信息,所有款项通过以在柜台交给存款人假存单的方式,利用银行的信誉,吸引“存款人”前来办理“存款”。
据统计,2013年3月至2015年5月两年多时间,段振峰等人先后在邹平农商行台子支行镇中分理处、博兴农商行曹王支行、滨城区渤海五路信用社以“非阳光操作”为名,共计伪造假存单43张,金额29894万元,吸收28名存款人资金26473万元,造成存款人实际损失16035.09万元。
据记者了解,两年多时间,为了假存款骗局能延续,对于存款满一年的储户,他们会极力挽留,劝说对方续存一年;对于存款满一年坚决需要取出的客户,他们就从其他储户的“存款”中支取。
也有例外,其中,有一个存款人杨某,在2013年7月25日博兴农商行曹王支行办理“存款”1000万元,诈骗团伙将制作的假存单、假存款证明交给该支行的柜员李丽,李丽将存入的款项转入段振峰指定的账户,并将1000万元假存单、假存款证明从柜台窗口递给了杨某。
2014年7月到期后,杨某到博兴农商行曹王支行“取款”未果,一怒之下,就将博兴农商行起诉至法院,为了“灭火”,防止骗局暴露,段振峰、杨玉峰与杨某庭外和解,陆续将该款本息支付给了杨某。
山东滨州的刑事判决书披露,这起骗贷案背后的动机以及作案手法,可谓防不胜防:银行网点是真的,银行柜员是真的,从银行柜台递出来的存款单和存款证明却是伪造的。
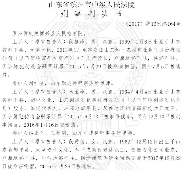
先来捋一捋涉案的诈骗团伙成员关系。
来自银行方面的“内鬼”包括:段振峰,2013年1月至案发担任山东邹平农商行台子支行行长;段爱莲,邹平农商行退休员工、山东创能石化科技有限公司股东;张寅,邹平农商行台子支行职员;李丽,山东博兴农商行曹王支行员工。
来自银行外围的人包括:涉案公司山东创能石化科技有限公司(简称“创能石化”)股东、法定代表人杨玉峰,初中文化;刘园园,创能石化股东,初中文化;杨肖,创能石化股东,高中文化;张同军,创能石化股东,初中文化。王继祥,个体工商者,初中文化;王锋,个体工商者,初中文化;李家志,个体工商者,初中文化。
上述11人,尽管有些文化程度并不高,但因为利益关系结成了紧密的同盟,密切分工协作,织起了一张金融诈骗的大网。
这起诈骗案的缘由是,自2011年始,邹平农商行台子支行行长段振峰多次为杨玉峰经营的创能石化公司进行融资,欠下巨额高利借款无法归还。
为归还之前借款以及继续建设创能石化公司,段振峰与杨玉峰商议后决定继续多方筹集资金,而多方集资的魔爪伸向了广大无辜的储户。
2013年春节前后,段振峰、邹平农商行台子支行职工张寅经中间人李家志介绍认识刘园园,共谋以中间人带存款人至指定银行的指定柜台办理所谓“存款”业务,银行柜员将存款人资金转到特定的账户,并将事先伪造好的假存单等通过银行柜台交予存款人,用款人收到存款后进行贴息。
杨玉峰在明知“非阳光操作”具体模式的情况下,同意吸收存款用于创能石化公司经营使用,并承诺负责支付保证金、转账贴息等业务。
随后,杨玉峰、邹平农商行退休职工段爱莲、王继祥、创能石化股东杨肖等人积极参与“非阳光操作”的具体运作。
具体分工如下:段振峰、段爱莲负责联系银行柜员、贴息、给付好处费等工作;杨玉峰负责安排杨肖转账、支付利息、归还到期存款等;刘园园、李家志、王锋及周某1负责吸收存款户并带至银行办理业务;段爱莲、王继祥负责伪造假存单等;杨肖、创能石化股东张同军负责接送段爱莲、王继祥等人至银行附近伪造假存单、将伪造存单送到银行、现场应急处置等;张寅、博兴农商行曹王支行员工李丽及李某某、赵某在银行柜台内负责转移存款、将事先准备好的假存单等从银行柜台交予存款人等。
在这个完美的诈骗网之下,有着高额贴息存款的诱惑,除了山东当地储户,远在千里的浙江“土豪”储户也不远千里跑来存款。最终,两年多时间,共计伪造伪造金融票证43张,金额共计29894万元,非法吸收公众资金26473万元,现尚有“存款人”16035.09万元没有收回。
根据上述违法事实,段振峰被判处有期徒刑20年,并处罚金80万元;杨玉峰被判处有期徒刑20年,并处罚金80万元;段爱莲被判处有期徒刑17年,并处罚金50万元;王继祥被判处有期徒刑十三年,并处罚金40万元;张寅被判处有期徒刑9年,并处罚金20万元;刘园园被判处有期徒刑九年,并处罚金50万元;王锋被判处执行有期徒刑六年,并处罚金15万元;杨肖犯被判处有期徒刑6年,并处罚金人民币15万元;李丽被判处有期徒刑3年6个月,并处罚金7万元;李家志被判处有期徒刑4年,并处罚金10万元;张同军被判处有期徒刑4年,并处罚金人民币8万元。
实际上,现在社会上存款诈骗案时有发生,背后的原因除了一些银行内部控制失效,还包括储户贪图高利息高收益,金融知识缺失,被介绍人花言巧语诱骗等。
业内人士认为,为了防止存款被骗要遵循以下常识:
一是储户要了解真实利率范围,切莫盲目追求高收益忽视风险,再次不管投资标的是什么,都不能完全听从掮客诱导,要有自己独立的判断。
二是存款选择正规大银行,比如工农中建四大行。
三是到正规银行柜台办理存款业务,不要相信熟人或朋友介绍。
四是回避高收益或不正常收益存款利率项目。
五是注意分散理财,回避投资风险。
六是签订合同时,一定要弄清楚合同条款的意思,核对甲乙方、银行名称、资金去向,含糊不清或有疑问不要随便签字。
七是不要随意听信银行大厅人员的推销项目,回避自己不熟悉的业务,对于黄金类、文玩类银行合作理财项目查证清楚后再考虑。
八是如果开通了U盾等,一定要确定和存单上的号码相符。
九是设置密码时要小心遮挡不要泄露,同时尽量不要使用生日等简单易猜测的号码。
表情