【报告】《中国电子商务发展指数报告(2017)》全文
导读:《中国电子商务发展指数报告(2017)》从电子商务发展的自身水平与环境因素两个方面,对电子商务发展水平进行测评,给出了各省份电子商务
导读:《中国电子商务发展指数报告(2017)》从电子商务发展的自身水平与环境因素两个方面,对电子商务发展水平进行测评,给出了各省份电子商务发展指数与排名,同时给出了按商品品类划分的电子商务产业数据地图。
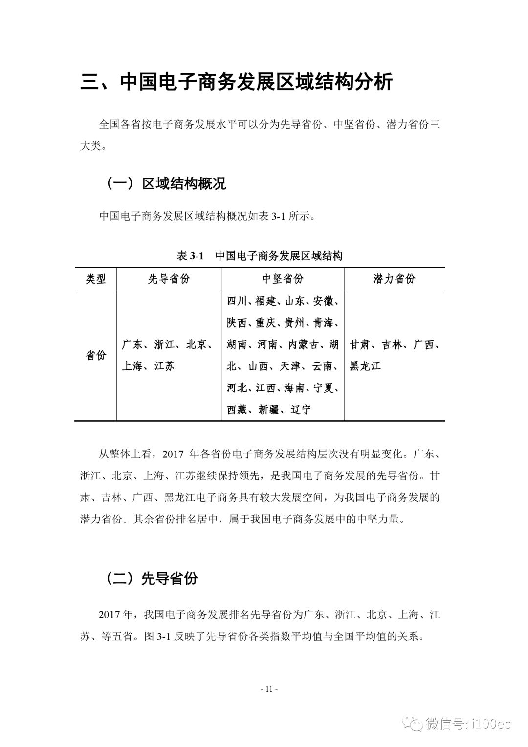
《中国电子商务发展指数报告(2017)》从规模、成长、渗透、支撑四个维度全面测评了2017全国各省级区域电子商务的发展状况。规模指数反应一个省市或地区电子商务发展的规模大小;成长指数反应一个地区电子商务的增长态势或者是增长率;渗透指数主要评价该地区电子商务发展在工业、农业、服务业以及社会服务领域的渗透程度;支撑指数主要是反应电子商务物流、支付、信用、网络的环境。2017年全国电子商务发展综合水平排名前五位是广东、浙江、北京、上海、江苏等省份。
《中国电子商务发展指数报告(2017)》在国家发改委高技术产业司的指导下,由清华大学电子商务交易技术国家工程实验室、中央财经大学中国互联网经济研究院、中国社会科学院、中国国际电子商务研究中心研究院、亿邦动力研究院联合编制。































(来源:清华大学电子商务交易技术国家工程实验室等 编选:电子商务研究中心)
表情