【政策】云南省人民政府办公厅关于印发云南省交易场所监督管理办法(试行)的通知
4月28日,云南省政府办公厅近日印发《云南省交易场所监督管理办法(试行)》(云政办规〔2018〕2号),指出,自2018年6月1日起,在云南省行政区域内
4月28日,云南省政府办公厅近日印发《云南省交易场所监督管理办法(试行)》(云政办规〔2018〕2号),指出,自2018年6月1日起,在云南省行政区域内的交易场所及其经营性分支机构、会员、代理商、授权服务机构和其他业务有关机构,以及省外交易场所在我省的经营性分支机构、代理商、会员、授权服务机构和其他业务有关机构,不得将任何权益拆分为均等份额公开发行,任何交易场所也不得利用其服务与设施,将权益拆分为均等份额后发售给投资者,权益持有人累计不得超过200人。同时,要求不得采取集合竞价、连续竞价、电子撮合、匿名交易、做市商等集中交易方式进行交易。
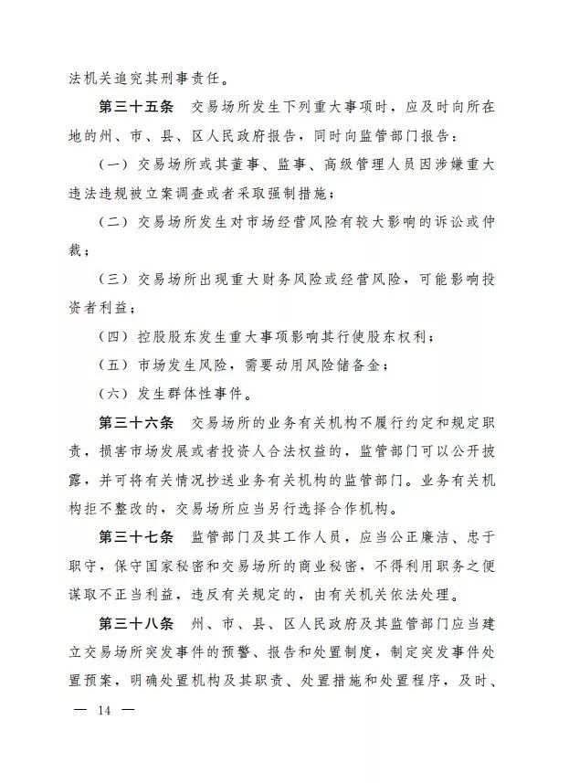
《办法》明确,交易场所发生下列重大事项时,应及时向所在地的州、市、县、区人民政府报告,同时向监管部门报告:
(一)交易场所或其董事、监事、高级管理人员因涉嫌重大违法违规被立案调查或者采取强制措施;
(二)交易场所发生对市场经营风险有较大影响的诉讼或仲裁;
(三)交易场所出现重大财务风险或经营风险,可能影响投资者利益;
(四)控股股东发生重大事项影响其行使股东权利;
(五)市场发生风险,需要动用风险储备金;
(六)发生群体性事件。
《办法》提到,本办法实施前已设立、并符合本办法规定的交易场所和交易场所分支机构,需按照“谁审批、谁监管、谁担责”的原则,落实相应的监管和牵头处置风险责任,并设立审批程序。
《云南省交易场所监督管理办法(试行)》原文如下:
云南省人民政府办公厅文件 云政办规〔2018〕2号 云南省人民政府办公厅关于印发云南省交易场所监督管理办法(试行)的通知
各州、市、县、区人民政府,省直各委、办、厅、局:
《云南省交易场所监督管理办法(试行)》已经省委、省政府同意,现印发给你们,请认真贯彻执行。
云南省人民政府办公厅
2018年4月23日
(此件公开发布)
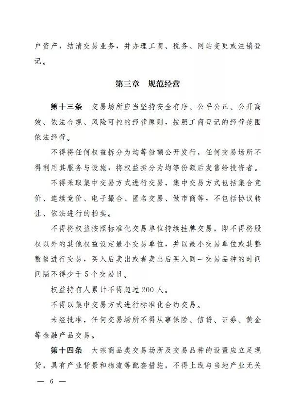
云南省交易场所监督管理办法(试行) 第一章 总则 第一条 为强化对本省行政区域内各类交易场所的监督管理,严格限定经营范围,规范交易场所交易行为,维护市场秩序,防范风险,保护参与交易各方的合法权益和社会公共利益,根据《国务院关于清理整顿各类交易场所切实防范金融风险的决定》(国发〔2011〕38号)、《国务院办公厅关于清理整顿各类交易场所的实施意见》(国办发〔2012〕37号)、《国务院办公厅关于规范发展区域性股权市场的通知》(国办发〔2017〕11号)和《商品现货市场交易特别规定(试行)》(商务部令2013年第3号)等规定,结合本省实际,制定本办法。 第二条 在本省行政区域内的交易场所及其经营性分支机构、会员、代理商、授权服务机构和其他业务有关机构,以及省外交易场所在我省的经营性分支机构、代理商、会员、授权服务机构和其他业务有关机构,从事要素交易活动时,适用本办法。 第三条 本办法所称的交易场所,是指在本省行政区域内,提供下列要素交易有关服务的交易场所: (一)权益类,包括产权、林权、矿业权、知识产权、文化艺术品权益及国务院金融监管部门批准的金融资产权益等; (二)大宗商品现货类; (三)其他交易要素类,包括指数、碳排放权、排污权等。 国务院或者国务院金融管理部门批准设立的交易场所,依法仅从事车辆、房地产等实物交易的交易场所除外。 第四条 交易场所建设应当遵循总量控制、合理布局、审慎审批的原则。全省同类别交易场所原则上只批设一家。 第五条 按照“统一领导和分工负责相结合、行业监管和属地监管相结合”的原则,构建全省统一的各类交易场所监管体系,防范和处置金融风险。在省人民政府的统一领导下,建立由省人民政府分管领导牵头的云南省各类交易场所监管部门联席会议(以下简称联席会议)制度,由省金融办和省有关行业主管部门组成,负责全省各类交易场所监管的统筹、规划、协调和指导。联席会议办公室设在省金融办,负责日常工作。 第六条 明确监管部门职责,省金融办负责牵头协调组织有关部门强化监管,并负责区域性股权市场的行业监督管理;省商务厅负责大宗商品现货类交易场所的行业监督管理;省文产办、文化厅负责文化产权和艺术品类交易场所的行业监督管理;省发展改革委配合国家发展改革委做好碳排放权类交易场所的行业监督管理;省科技厅负责技术产权类交易场所的行业监督管理;省国土资源厅负责矿业权类交易场所的行业监督管理;省农业厅负责农村产权类交易场所的行业监督管理;省林业厅负责林权类交易场所的行业监督管理;省环境保护厅负责排污权类交易场所的行业监督管理;省国资委负责国有产权类交易场所的行业监督管理;省知识产权局、版权局负责知识产权类交易场所的行业监督管理。其他新设立类别交易场所,按照职能职责由相应的省主管部门负责行业监管。 各州、市、县、区人民政府履行属地监管第一责任,建立行政区域内各类交易场所监管工作机制,明确监管部门,负责交易场所日常监管和风险处置工作。 建立监管统计信息报送制度,属地监管部门要按照规定定期向行业主管部门报送统计信息,各行业主管部门汇总后定期报送联席会议办公室。联席会议办公室汇总整理后定期报送联席会议,并负责按照国务院清理整顿各类交易场所部际联席会议办公室的要求报送有关统计信息。 第二章 设立、变更和终止 第七条 有从事交易场所业务意愿的企业法人设立交易场所,向拟设交易场所所在注册地人民政府提出申请。 州、市人民政府审核提出是否设立交易场所意见后报联席会议办公室,由联席会议办公室根据申请类别,按照第六条的职责分工,转交省行业主管部门研究,提出审核意见。根据审核意见,经联席会议研究后报请省人民政府批准。省人民政府批准设立的交易场所,按照第六条要求,由省有关行业主管部门履行监管职责。 第八条 申请使用“交易所”字样的交易场所,除经国务院或国务院金融管理部门批准的外,必须事先报请省人民政府征求国务院清理整顿各类交易场所部际联席会议的书面反馈意见。未按照上述规定批准设立或违反上述规定在名称中使用“交易所”字样的交易场所,工商部门不得为其办理工商登记。 第九条 监管部门可组织专家组成咨询委员会,对交易场所交易模式、交易规则和交易产品的合法性出具专业咨询意见。 第十条 省外交易场所在我省设立经营性分支机构的,应当持该交易场所所在地省级人民政府或者授权部门批准同意的文件,按照第七条规定的程序报批。 我省交易场所在省外或者国(境)外设立经营性分支机构的,应当依照分支机构所在地有关规定办理,同时按照第七条规定的程序报批。 交易场所会员、代理商、授权服务机构等比照分支机构监管。我省的交易场所原则上不得通过发展会员、代理商、授权服务机构开展经营活动。确有必要的,应当报经省人民政府批准,并经会员、代理商、授权服务机构工商注册地的省级人民政府批准。按照属地监管原则,会员、代理商、授权服务机构由其工商注册地的省级人民政府牵头负责清理整顿和日常监管。 第十一条 交易场所因破产而终止的,依法实施破产清算。交易场所因解散、被依法取缔而终止的,应当成立清算组进行清算,并依法履行有关程序。交易场所终止的,应当妥善处理客户资产。 第十二条 交易场所停止交易场所业务的,应当妥善处理客户资产,结清交易业务,并办理工商、税务、网站变更或注销登记。 第三章 规范经营 第十三条 交易场所应当坚持安全有序、公平公正、公开高效、依法合规、风险可控的经营原则,按照工商登记的经营范围依法经营。 不得将任何权益拆分为均等份额公开发行,任何交易场所不得利用其服务与设施,将权益拆分为均等份额后发售给投资者。 不得采取集中交易方式进行交易,集中交易方式包括集合竞价、连续竞价、电子撮合、匿名交易、做市商等,不包括协议转让、依法进行的拍卖。 不得将权益按照标准化交易单位持续挂牌交易,即不得将股权以外的其他权益设定最小交易单位,并以最小交易单位或其整数倍进行交易,买入后卖出或者卖出后买入同一交易品种的时间间隔不得少于5个交易日。 权益持有人累计不得超过200人。 不得以集中交易方式进行标准化合约交易。 未经批准,任何交易场所不得从事保险、信贷、证券、黄金等金融产品交易。 第十四条 大宗商品类交易场所及交易品种的设置应立足现货,具有产业背景和物流等配套措施,不得上线与当地产业无关的交易品种,交易必须全款实货,交易客户限定为行业内企业。交易场所不得开展分散式柜台交易模式和类似证券发行上市的现货发售模式,不得开展连续集中竞价交易。 第十五条 交易场所的交易品种、业务规模、业务模式、分支机构数量、会员、代理商和授权服务机构数量,应当与其净资本、人员、场地、风险控制能力、业务成熟度等因素相适应。交易品种的名称与上线要名实相符。交易场所注册地、实际经营地、服务器所在地应保持一致。 第十六条 交易场所设立后至少每半年向监管部门报送有关材料和交易数据。涉及下列重要事项变更的,于作出变更决定之日起5个工作日内报告监管部门同意,监管部门同意后方可办理工商变更登记: (一)变更组织形式、注册地址、营业场所; (二)变更名称; (三)变更注册资本和股东、股权; (四)变更董事长、主要股东、法定代表人、总经理; (五)修改公司章程、交易规则及各项重要管理制度; (六)增加、中止、取消或者恢复交易产品、交易模式、业务模式; (七)变更会员统一结算机制; (八)增加、减少或者变更资产托管机构; (九)撤销、合并、分立分支机构。 监管部门对交易场所上述变更事项的合法性、风险控制完备性应进行必要审查,存在质疑的,自收到报告材料15个工作日内将有关意见反馈交易场所并要求其进行说明或补充证明材料,交易场所未能就合法性、风险控制完备性提出充分依据的,监管部门应提出进一步监管意见。对于情况复杂的变更事项,监管部门可以聘请专家顾问或者组织专家咨询委员会就交易场所有关专业问题提供专家咨询意见。 第十七条 交易场所应当合理设置业务部门及其职能,建立交易结算、信息技术、财务、风险控制、合规审查等职能部门,并应当对关键岗位及业务实施重点控制。 第十八条 交易场所应当建立健全日常运营、分支机构管理、业务有关机构管理、交易规则、业务规则、交易监控、风险管理、资产安全托管、权益登记结算、系统管理、信息披露、关联交易、客户管理、应急处置等方面的管理制度,及时向监管部门报告交易结算、托管资产权益等情况。 交易场所应当建立客户适当性制度,加强客户教育,定期或者根据市场情况进行市场风险提示,保护客户合法权益。 交易场所应当建立健全银行等第三方资金托管制度,维护客户资产安全。负责交易场所资金托管、货物托管和权益登记的银行、仓库和其他资产托管机构,在日常业务中应当落实资金、货物和权益安全托管职责。 第十九条 交易场所应当及时披露交易场所有关信息,并以适当合理方式公布。交易场所信息披露应当真实、准确、及时和完整,不得有存在歧义或者误导性的表述。 第二十条 交易场所的信息系统应当具有及时、完整的安全保护和数据备份措施,确保登记、托管、交易、结算、交割、交收安全,满足资金安全托管及监控的要求。委托其他专业机构完成登记、托管、结算、交割、交收服务的,交易场所应当与专业机构建立稳定的合作关系,并将合作协议报告监管部门。 交易场所应当建立和健全交易结算数据存储管理制度,所有登记、交易、结算、交割、交收等数据应当完整保存并有突发故障灾害备份,且能够保留20年以上。 交易场所应当建立客户资料档案,除依法接受调查和检查外,应当为客户保密,不得利用客户信息从事与交易无关或者有损客户利益的活动。 第二十一条 交易场所可以根据市场风险情况采取处置措施。风险处置措施的实施条件、程序和权限应当在交易规则、有关管理制度和与客户的协议中明示。 当交易场所出现操纵交易价格的行为、不可抗拒的突发事件以及其他有可能影响市场正常秩序的情形时,应当立即采取紧急处置措施并在1个工作日内报告监管部门。异常情况消失后,交易场所应当根据实际情况及时取消紧急处置措施,并在1个工作日内报告监管部门。 第二十二条 交易场所不得为其他企业和组织提供担保。交易场所用自有资金进行投资的,限于国债、金融债券及大型企业债务融资工具等信用等级较高的固定收益类金融产品,以及不存在利益冲突且总额不高于净资产20%的其他投资。 第二十三条 交易场所应当根据交易产品特点,制定规范的交割、交收管理制度,促进产品交割、交收便利化。 第二十四条 交易场所应当加强对会员、代理商、授权服务机构和其他业务有关机构的管理,制定管理办法或者签订协议,防止会员、代理商、授权服务机构和其他业务有关机构侵害客户利益,并定期将业务有关机构的合作情况报告监管部门。 第二十五条 交易场所委托的资产托管机构应当履行下列职责: (一)按照国家法律法规有关规定以及有关协议约定,管理交易场所客户资产,维护客户资产的安全和完整; (二)准确记录并妥善保存交易场所资产托管业务信息,除有权部门依法调取、处置外,不得向任何第三人透露; (三)及时向监管部门披露交易场所交易、划拨、结算、出入库等资产变动中存在的异常情况; (四)在交易场所出现风险时,协助有关部门做好交易场所风险化解处置工作; (五)履行资产安全托管义务的其他职责。 第二十六条 交易场所、会员、代理商、授权服务机构和其他业务有关机构在经营过程中不得有下列情形: (一)在第三方资金托管账户外存放客户资金,或者以其他方式挪用、占用客户资产; (二)以任何方式直接或者间接参与本市场交易; (三)对股东、实际控制人及其关联人的交易降低风险管理要求,或者未公开披露股东、实际控制人及其关联人参与交易场所业务的情况; (四)虚设账户或者以虚拟资金交易; (五)进行不实、引人误解、超越业务范围的宣传; (六)报送、提供或者出具存在虚假、误导或者遗漏的报告、材料或者信息等; (七)代客户进行出入资金、交易、申报交割、交收等对客户资产产生影响的操作; (八)放任客户影响、操纵市场价格; (九)其他损害客户合法权益的情形。 第四章 监督管理 第二十七条 监管部门要加强对交易场所的日常监管,依法定期或不定期开展现场检查和非现场检查,运用信息技术建设监管平台,做好各类交易场所的统计监测工作。 第二十八条 监管部门建立交易场所年度评价制度。监管部门应当根据交易场所的信息披露情况、经营管理情况、客户合法权益保护情况、违规情况、投诉信访情况、服务实体经济情况等对交易场所进行年度评价,形成年度评价意见。 第二十九条 监管部门指导推进交易场所诚信系统建设,并将交易场所基本情况、信息报送情况、备案情况、监管评级、年度评价意见和奖励处罚等涉及交易场所诚信状况的信息予以公示。 第三十条 监管部门可以依法采取下列措施,对交易场所的经营管理、业务活动、财务状况等进行监管: (一)要求交易场所定期或不定期报送有关资料; (二)进入交易场所及其分支机构进行现场检查; (三)询问与被调查事件有关的交易场所、会员、代理商、授权服务机构和业务有关机构、有关单位和个人,要求其对与被调查事件有关事项如实说明; (四)查阅、复制与被检查事项有关文件、资料; (五)查询与被调查事件有关单位、个人在交易场所开设的系统账户情况; (六)检查交易场所的交易、结算、登记及财务等系统,复制有关数据资料。 监管部门查询与调查时,被检查和调查单位和个人应当配合,如实提供有关文件和资料,不得拒绝、阻碍和隐瞒;有关部门和单位应当给予支持和配合。 第三十一条 监管部门发现交易场所可能存在重大违法违规情况时,可以聘请中介机构进行专项审计、评估或者出具法律意见。 第三十二条 监管部门根据市场情况和情节轻重可以向交易场所发出风险提示或者监管提示,有权要求交易场所提供专项资料和约见谈话,要求就有关情况进行说明或者进行必要的整改。 监管部门认为必要时,可以向社会公众通报交易场所的有关风险情况。 第三十三条 交易场所有违反本办法有关规定的,由监管部门对交易场所法定代表人进行诫勉谈话,责令其限期改正;逾期未改正的,可视情节轻重依法采取下列监管措施。涉嫌犯罪的,依法移送司法机关追究其刑事责任。 (一)公开披露交易场所、分支机构、会员、代理商和授权服务机构及其严重违规人员的违规信息并抄送有关业务部门; (二)暂停发展新客户; (三)限制或者暂停违规品种和业务模式; (四)暂停新增品种、业务、分支机构、会员、代理商、授权服务机构。 对经过整改符合要求的交易场所,监管部门应当自验收合格即日起解除对其采取的有关措施。 第三十四条 交易场所及其分支机构、会员、代理商和授权服务机构向监管部门提供虚假设立申请文件或者采取其他欺诈手段隐瞒重要事实的,由监管部门依法取缔,交易场所负责赔偿由此导致的客户及业务有关机构的损失。涉嫌犯罪的,依法移送司法机关追究其刑事责任。 第三十五条 交易场所发生下列重大事项时,应及时向所在地的州、市、县、区人民政府报告,同时向监管部门报告: (一)交易场所或其董事、监事、高级管理人员因涉嫌重大违法违规被立案调查或者采取强制措施; (二)交易场所发生对市场经营风险有较大影响的诉讼或仲裁; (三)交易场所出现重大财务风险或经营风险,可能影响投资者利益; (四)控股股东发生重大事项影响其行使股东权利; (五)市场发生风险,需要动用风险储备金; (六)发生群体性事件。 第三十六条 交易场所的业务有关机构不履行约定和规定职责,损害市场发展或者投资人合法权益的,监管部门可以公开披露,并可将有关情况抄送业务有关机构的监管部门。业务有关机构拒不整改的,交易场所应当另行选择合作机构。 第三十七条 监管部门及其工作人员,应当公正廉洁、忠于职守,保守国家秘密和交易场所的商业秘密,不得利用职务之便谋取不正当利益,违反有关规定的,由有关机关依法处理。 第三十八条 州、市、县、区人民政府及其监管部门应当建立交易场所突发事件的预警、报告和处置制度,制定突发事件处置预案,明确处置机构及其职责、处置措施和处置程序,及时、有效地处置交易场所突发事件。属地监管部门应当及时向本级政府和省行业监管部门报告行政区域内交易场所的重大风险事件和处置情况。 第五章 附则 第三十九条 本办法所称客户是指以自己名义参与交易场所业务的自然人、企业法人或者其他组织。 本办法所称的会员是指依照交易场所会员管理办法取得会员资格,以交易场所名义发展、介绍客户或者代理客户参与交易场所业务的机构。 本办法所称的代理商是指依照交易场所代理商管理办法取得代理商资格,以交易场所名义发展、介绍客户或者代理客户参与交易场所业务的机构。 本办法所称授权服务机构是指经交易场所授权以交易场所名义发展、介绍客户或者代理客户参与交易场所业务的机构。 本办法所称业务有关机构是指与交易场所建立交易场所业务合作关系的会员单位、授权代理机构及提供专业服务的银行、仓库、保险公司、担保公司、信托公司、登记托管机构、会计师事务所、律师事务所等机构。 本办法所称高级管理人员是指总经理、副总经理、合规负责人、财务负责人、分支机构负责人以及实际履行上述职务的人员。 第四十条 本办法实施前已设立、并符合本办法第三条规定的交易场所和交易场所分支机构,按照“谁审批、谁监管、谁担责”的原则,落实相应的监管和牵头处置风险责任,并按照本办法规范设立审批程序。 第四十一条 省行业监管部门和州、市、县、区人民政府应根据本办法制定实施细则。 第四十二条 本办法自2018年6月1日起施行,有效期至2021年5月31日。
















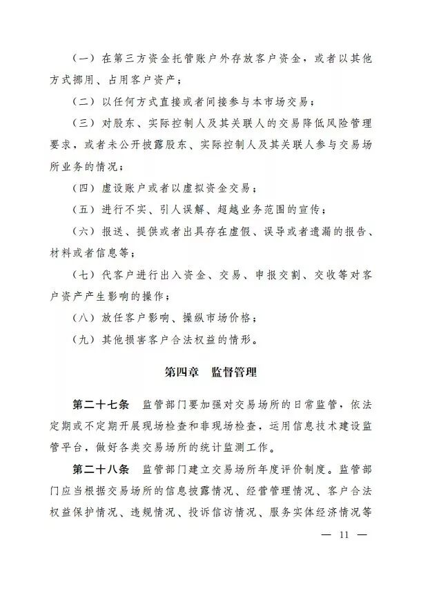
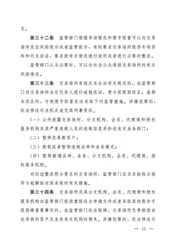
表情