境外资金入境投资的七种模式

2016-02-29 10:49 5483

来源:中国东方资产管理公司一、外商设立投资性公司1概念及运营模式外商设立投资性公司是指外国投资者在中国以独资或中外合资的形式设立的从事

来源:中国东方资产管理公司


一、外商设立投资性公司


1概念及运营模式


外商设立投资性公司是指外国投资者在中国以独资或中外合资的形式设立的从事直接投资业务的公司。其运营模式为境外公司在境内收购或者成立子公司,海外股东以注入投资额的名义调动境外资金进入境内子公司,投资额包括资本金和投注差,境内子公司在经营范围内利用资本金和投注差对境内项目进行投资。


2投资范围


投资性公司的投资范围包括向所投资企业提供代理、培训、协助寻求贷款及担保等服务;设立科研开发中心或部门的可从事新产品或高新技术的研究开发,转让技术成果及提供技术服务;为投资者提供咨询服务,为其关联公司提供与其投资有关的市场信息、投资政策等; 承接其母公司和关联公司的服务外包业务;国家允许外商投资的领域,目前不可以购买二级市场的证券产品。根据商务部8号文的规定,投资性公司的投资范围不得涉及宏观调控行业,即房地产企业投资,但在实际操作中,投资性公司本身具有并购股权的职能,可通过与审批机构沟通,将收购债权包装成股权井购的形式实现。


二、外商投资股权投资企业(QFLP)


1
概念及运营模式


外商投资股权投资企业,是指在我国北京、上海、天津、重庆、深圳|(包括前海)〉等地试行的由外国企业或个人参与投资的合伙企业,以股权的形式投资非上市公司。其运营模式为境外公司作为海外控股股东,海外股东必须以合伙制的形式在境内收购或者成立子公司作为 QFLP,由海外股东或海外股东关联公司的境内子公司作为 GP 来管理,GP 的出资额不能超过 QFLP 募集资金总额的 5%。 QFLP 引入境内或者境外企业作为 LP,资金以 GP 和 LP 认缴出资的形式入境,再由 QFLP 作为投资平台投资项目。


2
投资范围


QFLP 的投资范围包括在国家允许的范围内,以全部自由资金新设企业、向已己设立企业投资、接受已己设立投资者股权转让以及国家法律法规允许的其他方式;为所投企业提供管理咨询:经登记机关许可的其他相关业务;根据发改委 2012 年发布的《关于外资股权投资企业有关问题的复函》,GP 是外资、LP 是内资的有限合伙制股权投资企业,应按照外资政策法规进行管理,其投资项目适用《外商投资产业指导目录》。根据书面规定的内容,直接从事房地产融资难度较大,但不可以购买二级市场证券产品。至于是否能够从事不良资产包未进行明确规定,实际操作时存在与审批机构沟通获在准的可能。若以外币出资,即使获得了金融办的许可,在项目投资换汇阶段,当地外管局还会再次审查,监管力度较大;若以人民币出资,则只需和当地人民银行沟通好即可。但截至目前国内并没有成功的先例,成型的法律文件也暂时没有,无先例可供参考。


三、外商投资创业投资企业 ---FIVC


1
概念及运营模式


外商投资创业投资企业(FIVC)是指外国投资者或外国投资者与境内的公司、企业或其他经济组织共同设立投资企业,业务定位于向未上市的高新技术企业进行股权投资,最终以获取资本增值收益为目的。其运营模式为境外公司作为海外控股股东,海外控股股东在境内收购或者成立子公司,申请该公司成为外商创投企业,并以认缴出资或者资本金的名义调动资金入境,子公司利用资本金和投注差在经营范围内进行项目投资。 FIVC 可采用非法人制或公司制的组织形式。


2
投资范围


FIVC 和外商投资性公司一样,能否从事房地产企业融资及购买资产包,也存在不确定性。从书面规定来看, FIVC的初衷即是鼓励对国内未上市的高新技术企业进行投资,将房地产融资和购买不良资产包写入经营范围存在一定难度,尤其是房地产,根据《外商投资企业管理规定》第 32 条,FIVC 不得直接或间接投资于非自用不动产。对高新技术企业投资包括以全部自由资金新设企业、向已己设立企业投资、接受已己设立企业投资者股权转让以及国家法律法规允许的其他方式:提供创业投资咨询,:为所投资企业提供管理咨询,:审批机构掏批准的其他业务。另外,相关法律法规规定 FIVC不得从事以下活动:在国家禁止外商投资的领域投资:直接或间接投资于上市交易的股票和企业债券,但所投资企业上市后,创投企业所持股份不在此列;直接或间接投资于非自用不动产;贷款进行投资;挪用非自由资金进行投资;向他人提供贷款或担保,但创投企业对所投资1年以上的企业债券和可以转换为所投企业股权的债券性质的投资不在此列;法律、法规以及创投企业合同禁止从事的其他事项。


四、外商投资融资租赁公司/金融租赁公司


1
概念及运营模式


外商投资融资租赁公司是外国公司、企业和其他经济组织(以下简称外国投资者)在中国境内以中外合资、中外合作以及外商独资的形式设立从事租赁业务、融资租赁业务的外商投资企业,可以为有限责任公司或股份有限公司。外商投资融资租赁公司由国家商务部批准设立并监管,无金融许可证。金融租赁公司由中国银监会批准设立并监管,以经营租赁业务为主,有金融许可证,属非银行金融机构。


2
投资范围


无论是融资租赁公司还是金融租赁公司,都较难在经营范围中写入房地产融资或者购买不良资产包。在实际操作时,可通过变相放贷的形式从事房地产企业融资,但这种法律形式是否能被监管机构认可,存在定不确定性。该方式不可以购买不良资产包和二级市场证券产品。外商投资融资租赁公司的经营范围书面规定包括融资租赁业务、租赁业务、向国内外购买租赁资产、租赁财产的残值处理及维修、租赁交易咨询和担保、经审批部门批准的其他业务。金融租赁公司可经营下列部分或全部本外币业务:融资租赁业务、吸收股东1年期(含)以上定期存款(不得吸收银行股东的存款)、接受承租人的租赁保证金、向商业银行转让应收租赁款、经批准发行金融债券、同业拆借、向金融机构借款、境外外汇借款、租赁物品残值变卖及处理业务、经济咨询、银监会批准的其他业务。


五、前海设立企业境外贷款


1概念及运营模式


该投资方式是根据前海出台的《前海跨境人民币贷款管理暂行办法》,允许在前海注册成立并在前海实际经营的企业(内资),从香港经营人民币业务的银行借入人民币资金,仅限于前海投资和建设业务。对于该方案中贷款不能用于外地的限制,前海招商局官员曾提议变通方案,通过在前海区内设立总公司进行境外贷款,总公司在区外设立分公司,并以注资的形式划入分公司,分公司在经营范围内进行投资。


2投资范围


该投资方式的投资范围包括在符合国家政策的前提下,用于前海的建设与发展;前海跨境人民币贷款应符合前海产业发展目录要求,优先支持用于进口及企业对外支付的贷款需求;不得用于投资有价证券和金融衍生品,不得用于委托贷款,不得用于购买理财产品,不得用于购买非自用房产等。对于区内设立总公司在区外成立分公司的资金划转模式,关键要看当地监管机构是否愿意放行并确认分公司的资金用途不受到前海贷款的监管。在变通方案可行且设立企业的经营范围允许的前提下,可从事房地产企业融资和购买不良资产包业务。


六、境外机构购买不良资产包


1概念及运营模式


2006年之前在监管机构允许的条件下,四大资产管理公司为了尽快处置不良资产,向境外机构转售不良资产包的所有权。 2007年国家发改委出台了《国家发展改革委、国家外汇管理局关于规范境内金融机构柏对外转让不良债权备案管理的通知》,规范了境外机构掏买断不良资产包的审批程序,明确了此类行为需四大资产管理公司进行外债登记,并由国家发改委备案并向国家外汇管理局审批。该方案的运营模式即为境内资产管理公司向国家发改委和国家外汇管理局申报外债登记并审批通过后,作为买方的境外机构利用境外资金买断不良资产包的所有权。


2投资范围


该投资方式可投资的范围包括不良债权资产包,对外转让不良债权中不得含有我国各级政府及其所属行政部门作为债务人或提供担保的债权,不得含有《外商投资产业指导目录》中禁止类项目和涉及国家安全行业的企业债权,以及其他法律法规禁止对外转让的债权,不可以直接从事房地产企业融资和购买二级市场证券。


七、合格境外机构投资者 QFII/人民币合格境外机构投资者 RQFII


1
概念及运营模式


合格境外机构投资者(简称QFII) 或者人民币合格境外机构投资者(简称 RQFII)是指取得中国证监会批准,并取得外管局批准的投资额度,运用来自境外的外币或者人民币进行境内证券投资的境外法人,是专为引入境外大型金融机构,对中国证券市场进行中长期投资而设立的机制。以 RQFII 为例,境外机构凭外管局批复的投资额度和开户批复文件,在指定把管人处开设外汇账户,并根据申请额度时的投资计划,将资金从外汇账户划入人民币账户来从事证券投资。


2
投资范围


QFII/RQFII 可以在批准的额度内投资于中国境内的如下证券产品:在证券交易所交易或转让的股票、债券和权证;在银行间债券市场交易的固定收益产品;:证券投资基金;股指期货;中国证监会允许的其他金融工具;参与新股发行、可转换债券发行、股票增发和配股般的申购。但不可以从事房地产企业融资和购买房地产资产的资产包。


八、七种投资方式的比较


从七种投资方式的设立条件、税收成本两方面进行比较,总结比较了各种投资方式的优劣势。


1
七种投资方式设立企业条件的比较


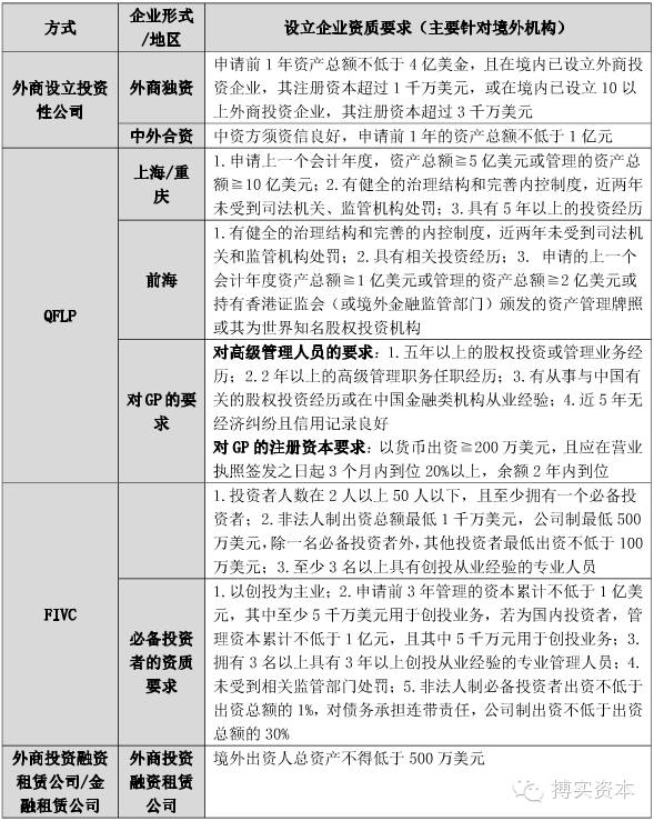
表1:各投资方式设立企业的资质条件



2
七种投资方式的税收成本比较


表2:各投资方式的税收成本比较


3
七种投资方式的优劣势比较


表3:各投资方式优劣势比较


九、小结


对七种投资方式的税收成本进行比较的前提是各个投资方式均能获批,且经营范围包含股权和债权处置业务。从上述税收成戚本的比较来看,七种投资方式的企业在经营期间主要成本为所得税,退出期间则表现为债权和股权处置所得应缴纳的税收。因此,研究投资方式选择在何地落地时,应重点考虑所得税减免和个人所得税的优惠。从七种投资方式设立企业的资质条件来看,国家及地方的审批机构均提出了各自的要求,但在实际操作过程中,存在与审批机构沟通的空间。


此外,还应该关注以下几种投资方式的特殊性:外商设立投资性公司具有投资范围广,投资额度大的优点,业务范围也可通过沟通实现了突破。:QFLP 如能进行人民币投资,则可绕过口外管局的二次审批,可操作性较强,对外币出资的,前海相关部门己经着手努力突破该障碍;对于前海设立企业境外贷款方案要突破资金区内使用的限制,需通过与前海相关机构沟通,在区外设立分公司,并获得当地监管机构确认分公司的资金用途不受前海贷款的监管。


来源:中国东方资产管理公司;搏实资本整理

5
发表评论
同步到贸金圈表情
最新评论

线上课程推荐

火热 45节精品课,全景解读供应链金融科技风控与数据风控的深度剖析

  • 精品
  • 上架时间:2020.08.29 17:33
  • 共 45 课时

火热 融资租赁42节精品课,获客、风控、资金从入门到精通

  • 精品
  • 上架时间:2020.10.11 10:35
  • 共 42 课时
7日热点新闻
热点栏目
贸金说图
专家投稿
贸金招聘
贸金微博
贸金书店

福费廷二级市场

贸金投融 (投融资信息平台)

活动

研习社

消息

我的

贸金书城

贸金公众号

贸金APP