银行供应链金融如何变身互联网+?

方燕儿 | 2016-01-25 08:51 1295

随着“互联网+”时代的到来,互联网金融飞速发展,面对大型核心企业、第三方支付、电商平台等的潜在竞争者,我国商业银行的供应链金融业务面临

随着“互联网+”时代的到来,互联网金融飞速发展,面对大型核心企业、第三方支付、电商平台等的潜在竞争者,我国商业银行的供应链金融业务面临着巨大的挑战。本文通过对商业银行供应链金融业务的SWOT分析,介绍国内商业银行供应链金融发展现状,并进行了业务模式比较,提出商业银行开展在线供应链金融业务时存在的问题难点,最后提出了适合我国商业银行在线供应链金融业务转型发展的战略建议。


世界经济日益全球化和网络化,行业竞争越来越激烈,充足的流动资金对企业的发展壮大越来越重要,尤其对于发展机遇良好却受到资金限制的中小企业。这些具有良好的发展潜力的企业是供应链中必不可少的重要环节,却往往没有大型企业的金融资源,常常受到供应链中占优企业的付款政策而限制其资金流转,影响其营运发展。随着全球经济的整合发展,竞争已经不再仅存于公司之间,而是存在于供应链之间,同一供应链内部各方相互依存,“一荣俱荣、一损俱损”。


在此背景下,作为商业银行的一种新的金融业务模式——供应链金融(Supply Chain Finance,简称SCF)应运而生,供应链金融业务的发展正是为了服务中小企业的融资需求。供应链金融是在整条供应链运作的基础上,银行通过对供应链整体经营状态的评估,尤其是对核心企业支付能力和信用等方面的评估,为围绕核心企业的上下游中小企业提供融资服务,推进物流、信息流和资金流的高度整合,实现供应链核心企业与其上下游中小型企业“供—产—销”的顺利进行,最终提升整个供应链核心竞争力,使三方达到共赢的局面。


互联网时代商业银行供应链金融发展的SWOT分析


随着互联网技术的飞速发展,以及电子商务、大数据和云计算技术应用的不断成熟,一些大型核心企业尤其是第三方支付平台和电商平台不再满足于原先的角色地位(如京东、阿里巴巴、苏宁、海尔等),积极向供应链的上下游延展业务,掀起了一场互联网金融的强震,试图分享银行在供应链金融领域的“一杯羹”。银行也不甘示弱,在短短几年间不断加大IT投资,发展银行信息化工程,实现供应链金融业务电子化,线上化建设。


面对供应链金融内外环境的不断变化,以及大型核心企业及第三方支付和电商平台的强烈冲击,商业银行想要做好供应链金融的发展战略,首先应对其业务现状、特征及所面临机遇挑战进行SWOT分析。


优势(Strength):相关法律法规及政策的保护;金融系统成熟,业务运作熟悉;服务完善,营业网点覆盖全面;有丰富、系统的金融工具和产品;资本实力雄厚,资金运行有保障,风控体系完善;企业客户群体资源丰富、质优。


弱势(Weakness):经营理念落后,金融创新不够,创新人才比较稀缺;信息系统更新滞后,互联网技术开发受传统业务系统制约;目前的自有的信用体系及风控管理系统还存在漏洞;供应链管理能力弱,运作低效,客户黏着力较小;信息获取成本较高,获取能力弱,无法完全掌握企业的真实的物流和资金流信息。


机会(Opportunity):国家外向型战略布局开辟贸易金融业务新市场,“一带一路”、企业“走出去”战略鼓舞下,截至2014年底,中国1.85万家境内投资者设立对外直接投资企业近3万家;贸易发展和产业繁荣促使供应链中小企业融资需求上升;产业结构不断变化,居民消费水平大幅提升;互联网信息化技术发展迅猛,市场对互联网金融产品的需求不断上升。


威胁(Threat):供应链运作中存在牛鞭效应,随着供应链层级上升而放大;各个产业行业存在其特定风险,在供应链各个环节都需要进行风险控制;银行与企业间信息不对称导致的道德风险;物流企业等第三方监管问题;来自同业及其他金融机构的竞争威胁;来自大型核心企业、电商平台、第三方支付及小贷公司等潜在竞争对手威胁;经济环境、政策等外部环境的威胁及风险。


商业银行供应链金融模式创新


根据主导主体的不同,供应链金融可以分为物流企业主导型、核心企业主导型和银行主导型,本文主要研究的是银行主导下的供应链金融模式。与传统信贷模式相比较,商业银行的供应链金融模式实现了营销模式的创新、产品服务的创新以及风险控制的创新:在营销模式上,供应链金融以中小企业为市场导向,寻找并弥补广泛存在于中小企业的融资缺口,保证企业的正常运作;在产品服务上,供应链金融以整个供应链为服务对象,实行区域差异化、差异化产品服务特点,提供融资类、结算类、非金融类产品组合和服务;在风险控制上,供应链金融对供应链进行评估,利用供应链运作中的动产或权利作为担保,将核心企业的良好信用能力延伸到其上下游企业,盘活库存,降低企业运营风险。



国内商业银行供应链金融业务发展及模式比较



近年来,国际商业银行的产业链金融项目发展迅速,已成为商业银行新的重要业务增长点。Kerle通过对25个欧洲大银行和亚洲、大洋洲、非洲和美国的部分国际银行进行调研后发现:主要的金融机构正在以30-40%的年增长速度发展产业链金融项目;其中,东欧、印度和中国在不远的将来有望成为世界三大产业链金融市场。


自深圳发展银行2006年在银行业率先推出“供应链金融”品牌后,国内各家银行进行了实践不断演绎发展,并相继推出了在线供应链金融系统。表1对目前我国大部分商业银行的供应链金融业务进行了整理。


对比目前各家商业银行供应链金融业务发展情况,从国有银行、股份制银行分析,各家商业银行产品范围、服务内容等方面已趋相同。由于供应链金融产品复制性强,可以很快被学习。目前,国内商业银行在供应链金融产品设计理念上并没有绝对领先优势,竞争的关键在于能否在满足供应链金融“短、频、快”的业务要求同时,实现全流程的风险实时监控。因此组织架构、管理模式、绩效考核等体制因素以及互联网化信息系统的技术因素决定了供应链金融业务的竞争能力。


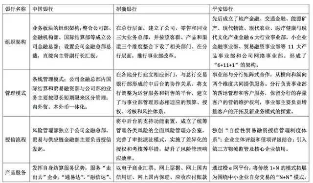
随着现代互联网不断发展,电子化、线上化、网络化已成为供应链金融业务的发展趋势,既能满足供应链金融“短、频、快”的服务需求,也能帮助银行更好得实现信息及风险的实时监控。以下介绍具有代表性的中国银行、招商银行及平安银行(原深圳发展银行)的在线供应链金融业务模式比较(见下表)。


在信息系统技术方面,目前,平安、中信是国内供应链融资业务量较大的银行,坚实的贸易金融业务基础支撑其系统功能不断优化升级;工行、建行、招商凭借业务系统和信息技术的优势,也在积极打造供应链业务系统。


1. 平安银行


平安银行自2008年开始研发供应链金融系统,经过近7年的发展,其系统版本已经从1.0逐步提升到3.0。平安银行系统功能齐全,通过橙e网平台,供在线融资、上下游企业信息协同等业务的电子化集成处理,并推出了“电商+金融”的模式。


2. 中信银行


中信银行供应链金融业经历了1.0时代的传统供应链金融,2.0时代的线上系统互联的供应链金融,到现在3.0时代的电商供应链金融。目前,中信银行的电商供应链金融系统实现了线上签合同,在线直接融资,无需准备大堆材料,15秒放款,使得客户在家就能进行业务交易。


3. 招商银行


招商银行的信息化基础较好,其智慧供应链系统在2013年悄然推出,对外对接企业、机构、电商平台,对内整合客户、运营、信贷、国际结算等系统。实行了“供应链数据驱动下的全新审贷模式”,实时分析处理供应链额度信息、交易信息、资金信息、物流信息等各类数据,实现由传统的“三表”审查向“三流”审查的转变。在业内首推“前中后台全流程无缝对接机制”,有效改变了商业银行传统的运营模式和金融产品销售模式。


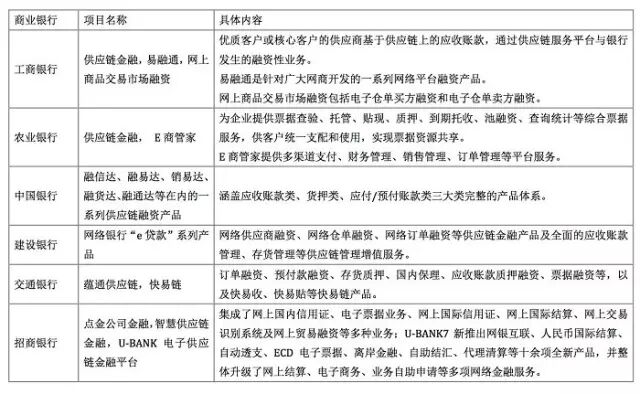
4. 工商银行


2011年,工商银行正式推出电子供应链融资业务,通过与供应链核心企业的ERP系统实时对接,将网络融资完全嵌入供应链交易链当中,大大简化了业务流程,提高了业务效率,实现了融资的自助化、便捷化和跨区域功能。2013年,工行推出了网上商品交易市场融资业务,通过与网上商品交易市场合作,以交易商品现货等作保障,开发计算机辅助评价和利率定价模型,为市场交易商提供自助申贷、提款和还款等服务的短期融资业务。其中包括电子仓单买方融资和电子仓单卖方融资。


5. 建设银行


建设银行与金银岛、敦煌网(现货交易网站)实现了系统对接,为在金银岛、敦煌网上交易的买方客户提供电子化供应链金融。2013年5月,建行宣布将与京东商场携手推出网络银行业务,为京东商城的供应商客户提供全流程电子化操作网络融资服务。


6. 中国银行


自2011年首个项目起,中国银行拓展了京东、苏宁、家乐福等多个在线供应链金融项目。目前中行的供应链金融服务集中在汽车、电子、装备制造、民生消费、零售等行业,根据不同行业定制不同供应链金融服务。如汽车领域,中行自建的电商平台“中银易商”能为汽车企业及其供应商、经销商提供供应链金融服务。


商业银行发展在线供应链金融存在的问题和难点


1.缺乏统一的商品编码标准


当前,国内未对可作为质押品的商品做出统一分类编码,不同企业有自己的商品编码规则,容易导致供应链金融参与企业和银行之间信息传递、识别错误,以及重复录入操作的资源浪费。


2. 操作平台缺乏兼容性


在线供应链金融服务需要企业的ERP系统、物流系统等和银行的供应链金融平台对接,实现数据的实时交互。但不同企业的数据接口往往不一致,兼容困难,且目前大部分国内银行供应链金融系统基本上是银行内部的独立操作系统,互联网化程度低,主要依靠线下数据录入,同时需要客户线下提交审批材料加盖公章,意味着审批过程还在线下进行,这大大降低了供应链金融的运作效率。


3. 信息的不对称性


由于银行获得的供应链的共享信息都是由各节点企业的内部信息系统提取或集成的,出于利益方面原因,各节点企业可能会隐藏一些风险性信息和涉及商业秘密的信息,或是伪造数据等方式骗取银行的授信额度,产生道德风险。


4. 审批的操作风险


目前,商业银行的在线供应链金融业务尚属于新兴产品服务,在业务审批过程中可能存在如审批人员权力范围界定不清、操作流程不规范等一系列问题,还需要不断试错,在线供应链金融业务的审批操作将会随着在线供应链金融业务的不断发展而成熟规范。


5. 贷后管理的风险


由于供应链上的企业往往所在地分布广泛且分散,银行在质押物出入库和审查等方面的操作监管难度较大,因而很大程度上银行只能依赖于第三方监管企业或者物流企业。然而与不同地区的物流公司和仓储企业合作,还是给银行对抵押物监管操作等方面的带来很大挑战,比如风险预警的缺失和滞后。


6. 系统安全方面的问题


一方面,由于在线供应链金融业务基于电子化流程操作,交易内容、账户信息、客户资料等都会在互联网上传输,存在信息泄露、被非法篡改及黑客攻击窃取等系统安全性风险。


另一方面,在线供应链金融系统涉及企业财务系统、物流系统、仓储系统等,任何一个系统出现错误、延迟或者崩溃,都会导致供应链金融平台系统出错,甚至危害其他相关联的银行信息系统。


7. 客户体验需要不断提升


互联网金融大大提升了客户对金融服务的期望,不少核心企业都希望银行融资业务受理效率能达到分钟的量级,即从提交融资申请到贷款入账能在几分钟内完成,但银行内部逐级审批,以及贷款规模和价格逐笔审批的管理模式,也会导致融资发放的效率难以达到客户的预期,因此提升客户体验是在线供应链金融业务发展需要不断努力完善的方向。


8. 法律政策的不完善


对于新兴的互联网金融,目前我国的法律法规在此方面还处于起始阶段,法律法规界定的模糊以及空白容易给银行造成风险。作为新兴事物的在线供应链金融,业务所涉及的参与主体较多、业务流程复杂多样,一旦供应链金融业务活动中银行与客户出现纠纷,很难做到“有法可依”,从而给银行带来一定的麻烦与损失。


商业银行在线供应链金融未来发展战略转型


1.产品差异化战略


目前国内商业银行的供应链金融产品同质化程度较高,只有发展差异化战略,提升服务质量和服务效率,根据不同行业、不同类型客户,设计个性化专业化在线供应链金融解决方案,才能提升客户的忠实度,提高业务的市场竞争力。


2. 组织流程改革


商业银行应根据在线供应链金融平台业务的发展需求,应突破传统的组织架构和流程,进行组织结构、业务流程的创新改造来适应互联网时代的发展需求,比如通过无纸化电子文档,线上审批,从而缩短审批流程,提高供应链金融业务服务效率,节约成本及人力资源。


3. 专业化智能化平台构建


构建专业的在线供应链金融操作管理平台及其他配套设施,在线实时管理供应链金融业务的各个环节,与客户企业数据互通,提升客户体验及业务效率。同时建立在线供应链征信数据档案,以此对供应链中的企业进行自动化的征信筛选,获得优质的供应链金融客户群体。此外,通过大数据的累计分析,对不同的业务构建不同的智能模型,优化参数设计,完成批量数据操作,降低人工操作失误率及人工成本,实现在线供应链系统的自动化及智能化。


4. 引入供应链金融专业人才


由于在线供应链金融业务的复杂性,需要熟悉金融、国贸、法律、信息技术和供应链管理的复合型人才,银行应当引进高水平高素质的复合型专业人才,同时抓好全员素质提升,进行实际技能以及实际业务操作上的培训,加大专业人才队伍建设,储备优质的,适应商业银行在线供应链金融业务建设发展要求的高素质人才尤为重要。



来源:上海证券报

作者简介:方燕儿,交通银行博士后工作站、中国社会科学院金融所博士后流动站博士后研究员

转自微信号投资人郑彬编辑整理


0
标签: 互联网 电商 
发表评论
同步到贸金圈表情
最新评论

线上课程推荐

火热 45节精品课,全景解读供应链金融科技风控与数据风控的深度剖析

  • 精品
  • 上架时间:2020.08.29 17:33
  • 共 45 课时

火热 融资租赁42节精品课,获客、风控、资金从入门到精通

  • 精品
  • 上架时间:2020.10.11 10:35
  • 共 42 课时
7日热点新闻
热点栏目
贸金说图
专家投稿
贸金招聘
贸金微博
贸金书店

福费廷二级市场

贸金投融 (投融资信息平台)

活动

研习社

消息

我的

贸金书城

贸金公众号

贸金APP