中国邮政储蓄银行总行风险管理部社会招聘公告
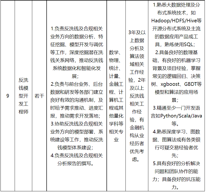
一、招聘部门、岗位及要求本次招聘部门为中国邮政储蓄银行总行风险管理部。岗位涉及高端专业类和普通专业类,各岗位学历要求为硕士研究生及以
一、招聘部门、岗位及要求
本次招聘部门为中国邮政储蓄银行总行风险管理部。岗位涉及高端专业类和普通专业类,各岗位学历要求为硕士研究生及以上,工作地点北京,其他具体要求如下:









二、参与范围和应聘条件
面向社会公开招聘,原则上不接收邮政系统内部员工。
(一)政治素质良好。拥护党和国家的方针政策,拥护党对国有企业的全面领导,在思想上政治上行动上同以习近平同志为核心的党中央保持高度一致。
(二)个人品德良好。遵纪守法,诚实守信,具有良好的个人品质和职业道德,有强烈的事业心和责任感,无违法犯罪、不良从业记录或其他不良记录。
(三)专业素质优秀。具备与岗位要求相适应的专业知识、技术能力、任职资格及职业证书等。
(四)身体素质良好。身心健康,具备正常履职的身体、心理素质。
(五)符合本行招录回避相关要求。
(六)符合银保监会关于银行业从业人员相关要求。
三、招聘程序
按照简历投递、简历筛选与资格审核、面试、体检、背景调查、录用等程序进行。本招聘长期有效,招满为止。
请应聘者按照附件提供的简历模板制作个人简历,投递至liuzhiling@psbcoa.com.cn。
四、注意事项
(一)应聘者应对申请资料信息的真实性负责。如与事实不符,我行有权取消其应聘资格,解除相关协议约定。
(二)招聘期间,我行将通过手机或电子邮件等方式与应聘者联系,请保持通信畅通。
(三)我行从未成立或委托成立任何考试中心、命题中心等机构或类似机构,从未编辑或出版过任何社会招聘考试参考资料,从未向任何机构提供过社会招聘考试相关的资料和信息。
(四)我行有权根据岗位需求变化及报名情况等因素,调整、取消或终止个别岗位的招聘工作,并对本次招聘享有最终解释权。
(五)在招聘过程中我行不会向应聘者收取任何费用,请提高警惕,谨防受骗。
(六)我行承诺对应聘者资料给予严格保密,并仅用于招聘工作使用。
附件列表:
附件:简历模板.wps
https://www.psbc.com/cn/gyyc/rczp/shzp/202211/P020221117396027069415.wps
表情