出口退税企业注意,5月1日起,增值税三大改革带来哪些变化?(附退税申报流程)
从今年5月1日起,降低增值税税率、统一小规模纳税人标准、试行留抵退税等三大增值税改革正式施行。这是为进一步完善税制,支持制造业、小微
从今年5月1日起,降低增值税税率、统一小规模纳税人标准、试行留抵退税等三大增值税改革正式施行。这是为进一步完善税制,支持制造业、小微企业等实体经济发展,继营改增后又一减负降税,为纳税人带来新一轮改革红利的重要举措。
三项改革实施中你想要了解的: 降低增值税税率 改革内容 将制造业等行业增值税税率从17%降至16%,将交通运输、建筑、基础电信服务等行业及农产品等货物的增值税税率从11%降至10%。改革后,现行17%、11%、6%三档税率调整为16%、10%、6%。 政策依据 财政部 税务总局关于调整增值税税率的通知(财税[2018]32号) 国家税务总局关于调整增值税纳税申报有关事项的公告(2018年第17号) 发票开具 可继续使用现有税控设备开票;5月1日后开票软件税率栏次默认显示调整后税率,可手工选择原适用税率。 纳税义务发生时间在5月1日前,按原税率开具发票;之后按新税率开票。 5月1日前已按原税率开票,之后发现开票有误需重开的、以及发生销售折让、中止或者退回的,按原税率开红票,再重新开蓝票。税率调整前未开具发票需补开的,按原税率补开。 进项税额处理 购进农产品,原适用11%扣除率的,扣除率调整为10%。 购进用于生产销售或委托加工16%税率货物的农产品,按照12%的扣除率计算进项税额。 纳税申报 6月1日起 增值税申报表原适用17%、11%增值税税率应税项目,按照调整前后的对应关系,分别填写申报表的相关栏次。 申报表填写说明增加内容,计算后的结果与纳税人实际计提销项税额有差异的,按实际填写。 出口退税率调整 原适用17%税率且出口退税率为17%的出口货物,出口退税率调整至16%。原适用11%税率且出口退税率为11%的出口货物、跨境应税行为,出口退税率调整至10%。 统一小规模纳税人标准 改革内容 将工业企业和商业企业小规模纳税人的年销售额标准由50万元和80万元上调至500万元,并在一定期限内允许已登记为一般纳税人的企业转登记为小规模纳税人,让更多企业享受按较低征收率计税的优惠。 小规模纳税人标准的统一,使得增值税税制更加简洁、公平。 政策依据 财政部 税务总局关于统一增值税小规模纳税人标准的通知(财税[2018]33号)、国家税务总局公告2018年第18号 可转条件 5月1日前已登记为一般纳税人、并且转登记日前连续12个月或连续4个季度累计应税销售额未达500万元。 经营期不满12个月或者4个季度的,按照月(季度)平均应税销售额估算。 可转期限 2018.5.1-2018.12.31,按照《中华人民共和国增值税暂行条例实施细则》第二十八条规定已登记为增值税一般纳税人的单位和个人,在2018年12月31日前,可转登记为小规模纳税人,其未抵扣的进项税额作转出处理。 转登记后应税销售额超过500万标准的,应办理一般纳税人登记。转登记后再次登记为一般纳税人的,不得再转为小规模纳税人。 进项税额处理 转登记纳税人尚未申报抵扣的进项税额以及转登记日当期的期末留抵税额,计入“应交税费—待抵扣进项税额”核算。 发票开具 可继续使用现有税控设备开具增值税发票。 5月1日后开票软件税率栏次默认显示调整后税率,可手工选择原适用税率。 转登记纳税人自转登记日的下期起,发生增值税应税销售行为,应当按照征收率开具增值税发票。 已领税控装置并进行了票种核定的转登记纳税人,转登记后可继续自开增值税专用发票。 转登记纳税人在一般纳税人期间发生的增值税应税销售行为,需要开具红字发票、换开发票、补开发票的,一律按照原来适用的税率或者征收率开具。 纳税申报 转登记后,自转登记日的下期起,按简易计税方法计算缴纳增值税;转登记日当期仍按照一般纳税人的有关规定计算缴纳增值税。 下期、当期均指税款所属期。 一般纳税人期间发生的业务,因销售折让、中止或者退回,转登记纳税人应按照一般计税方法,调整一般纳税人期间最后一期的销项税额、进项税额、应纳税额;调整后产生少缴或多缴税款,并入销售折让、中止或者退回当期的应纳税额中处理,在小规模纳税人申报表中填列。 退还部分企业的留抵税额 改革内容 对装备制造等先进制造业、研发等现代服务业符合条件的企业和电网企业在一定时期内未抵扣完的进项税额予以一次性退还。 政策依据 落地具体办法正在制定中 政策效应 退还留抵税额,直接增加企业当期现金流,改善企业经营条件,助力行业可持续发展。 还有这些问题 出口货物劳务、服务的时间怎么确定? 属于向海关报关出口的货物劳务,以出口货物报关单上注明的出口日期为准;属于非报关出口销售的货物、发生适用增值税零税率跨境应税行为,以出口发票或普通发票的开具时间为准;属于保税区内出口企业或其他单位出口的货物以及经保税区出口的货物,以货物离境时海关出具的出境货物备案清单上注明的出口日期为准。 转登记纳税人相关留抵退税问题有哪些? 自转登记日下期起,转登记纳税人出口货物劳务、服务,适用增值税免税规定,按照现行小规模纳税人的有关规定办理增值税纳税申报。
外贸企业2018年7月31日前出口的第四条所涉货物、销售的第四条所涉跨境应税行为,购进时已按调整前税率征收增值税的,执行调整前的出口退税率;购进时已按调整后税率征收增值税的,执行调整后的出口退税率。
生产企业2018年7月31日前出口的第四条所涉货物、销售的第四条所涉跨境应税行为,执行调整前的出口退税率。
调整出口货物退税率的执行时间及出口货物的时间,以出口货物报关单上注明的出口日期为准,调整跨境应税行为退税率的执行时间及销售跨境应税行为的时间,以出口发票的开具日期为准。

原实行免抵退税办法的转登记纳税人在一般纳税人期间出口货物劳务、服务,尚未申报抵扣的进项税额以及转登记日当期的期末留抵税额,计入“应交税费—待抵扣进项税额”,并参与免抵退税计算。
原实行免退税办法的转登记纳税人在一般纳税人期间出口货物劳务、服务,尚未申报免退税的进项税额可继续申报免退税。
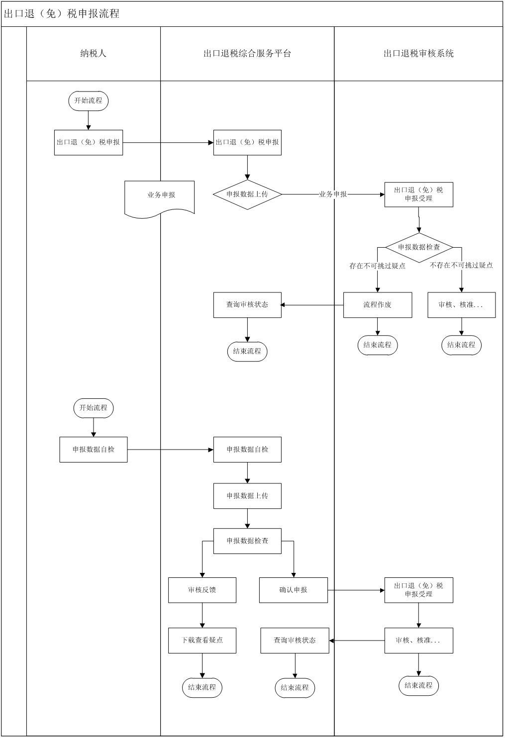
出口退税综合服务平台的出口退(免)税申报流程变更啦
为了深化贯彻落实“便民办税春风行动”,简化纳税人出口退(免)税业务申报流程,出口退税综合服务平台(以下简称平台)对出口退(免)税申报业务进行升级完善,具体调整内容是怎么样的呢?快拿起本子,随小编往下学习: 1 平台调整内容 出口退税综合服务平台此次的出口退(免)税申报流程调整如下: (一)取消预申报预审功能 根据国家税务总局《关于出口退(免)税申报有关问题的公告》(国家税务总局公告2018年第16号)的最新的工作要求,出口退税综合服务平台取消了预申报及预审核功能,纳税人可直接通过平台进行出口退(免)税申报。 (二)调整出口退(免)税申报 为方便纳税人更加灵活的进行出口退(免)税业务申报,出口退税综合服务平台升级完善了申报方式,可直接进行出口退(免)税业务申报,具体内容如下: 纳税人通过平台可直接将出口退(免)税申报数据传递至税务机关出口退税审核系统中,出口退税审核系统会将申报数据自动推送至受理环节进行审核。审核如存在不可挑过疑点,出口退税审核系统会自动将审核流程作废并提供查看疑点信息;如不存在不可挑过疑点申报数据会直接转入受理岗,待税局机关进行受理。 平台同时会将受理状态实时的反馈给纳税人,供纳税人查看状态、下载等操作。 (三)增加申报数据自检功能 平台增加出口退(免)税申报数据自检功能,可对免抵退、免退税、单证业务、周边业务等申报数据进行数据审核检查,减少存在不可挑过疑点数量,增加出口退(免)税申报成功次数。 2 调整后申报流程 (一)申报流程 出口退(免)税申报流程具体如下: (二)申报操作说明 1、出口退(免)税申报 (1)申报数据上传 纳税人可直接上传出口退(免)税申报数据,完成出口退(免)税申报。 (2)审核状态查询 纳税人可通过“数据申报”界面,查询审核状态、流程状态等操作。 2、申报数据自检 (1)自检数据上传 纳税人可通过“申报数据自检”界面,上传申报数据进行数据检查。 (2)审核结果下载 纳税人可通过“自检反馈信息下载”界面,下载申报数据检查结果,并提供平台在线查看、下载导入出口退税申报系统查看检查结果等功能。 (3)确认申报 纳税人可通过“申报数据自检”界面,自检结果不存在不可挑过疑点时,可提供“确认申报”申报至税务机关。







表情