揭秘近三年来的监管路径:从加杠杆到去杠杆
作者:任泽平 方思元来源:泽平宏观(ID:zepinghongguan)一、背景:金融危机后,我国过度货币放水、监管放松、金融自由化增加了金融结构脆弱性经济
作者:任泽平 方思元
来源:泽平宏观(ID:zepinghongguan)
一、背景:金融危机后,我国过度货币放水、监管放松、金融自由化增加了金融结构脆弱性
经济刺激计划后社会融资需求激增,银行在监管约束下寻求绕道监管方式。2009年四万亿刺激计划后,需求项目快速增长,然而2010年宏观调控收紧,融资渠道收窄,房地产及地方政府融资平台的大量融资需求亟待资金对接。一方面,我国社会融资体系高度依赖间接融资,而商业银行的信贷投放受到存贷比、风险资本计提、资本充足率等一系列监管指标的限制,无法通过表内渠道满足融资需求;另一方面,长期以来,商业银行受益于利率管制,依靠固定的存贷利差获得规模收益,而在2008-2013年期间,央行不断推进利率市场化改革,放宽贷款利率浮动区间,存贷利差不再是稳定的收入来源,银行具有更强的动机通过发展中间、表外业务以提高收益。
2012年金融自由化的潘多拉盒子释放。2011年起证监会开始修订一法两则,分别为《证券公司客户资产管理业务管理办法》、《证券公司集合资产管理业务实施细则》、《证券公司定向资产管理业务实施细则》,鼓励证券公司开展资产管理业务创新,2012年发布《关于实施基金管理公司特定客户资产管理业务试点办法有关问题的规定》,规定落地后公募机构陆续拿到成立子公司批文。随后,券商资管和基金子公司的通道业务的大规模开展为庞大的融资需求拉开闸门。


我国长期分业监管机制滋生监管套利空间,风险层层递进,演化为四大风险点。金融创新极大的激发了整体金融系统活力,然而我国长期实行分业监管制度,制度间没有统一准则。部分伪金融创新业务通过监管套利、层层嵌套,逐步积聚风险,演化为当前资管行业的四大风险点,分别为监管套利、多层嵌套、刚性兑付以及资金池运作,风险点间相互关联:
(1)首先分业监管使得不同主体的产品之间产生监管套利空间;
(2)多层嵌套可以利用监管套利空间规避金融监管指标和宏观调控,投向中小房企、过剩产能、地方政府融资平台等领域;
(3)多层嵌套后的底层资产多具有稳定的现金流,为刚性兑付提供基础条件;资管产品相互竞争,保本保收益成为吸引投资者的重要方式,为金融机构刚性兑付提供重要动力。两者作用力结合,刚兑成为银行及信托等资管产品的重要特征,大量风险留存在金融机构体系内部;
(4)为维持刚性兑付,产品主体组建资金池,加之2014年以来连续双降带来的“低利率、宽流动性”环境,金融机构通过滚动发行短期负债产品,支撑长期资产,加大期限错配情况,暗藏流动性风险。
与此同时,这个不断膨胀的庞大的影子银行体系持续向地方融资平台、产能过剩国企输血,结果就是延缓了整个经济系统的出清进程,导致杠杆上升、风险堆积以及金融结构脆弱性增加,也进一步导致了这一轮中国经济新周期滞后于世界尤其美国经济新周期。此外,无序的交叉金融业务使得资管行业向上无法穿透资金来源,向下无法穿透底层资产,2016年发生的“宝万股权”之争中相关矛盾明显激化,大规模的杠杆收购挑战现有监管秩序,金融全面监管迫在眉睫。

2017年4月,总书记在中共中央政治局第四十次集体学习上的讲话中首提金融安全,7月金融工作会议上强调“防止发生系统性金融风险是金融工作的永恒主题。要把主动防范化解系统性金融风险放在更加重要的位置。”12月中央经济工作会议更进一步把防范化解重大风险放在未来三年三大攻坚战之首。考虑我国近两年供给侧改革取得的明显成效和政策推进力度,我们认为此次防范化解重大风险攻坚战在未来三年将会继续保持坚决的执行力,需保持高度重视。
二、监管推进:货币链条与监管政策双管齐下
1、金融监管第一步:货币链条先行,提高资金链条成本倒逼去杠杆
在影子银行快速发展,金融风险积聚背景下,2014年底以来连续双降带来的“低利率、宽流动性”的环境助推了金融体系的期限错配情况。银行等金融机构为维持净利息收入水平,通过在负债端降低负债期限及在资产端拉长期限的方式,降低负债端成本,提高资产端收益率,推高金融体系的杠杆率以及期限错配情况。自2016年下半年以来,央行已开始通过在市场上投放资金,拉长资金期限的方式,调控市场上利率水平,挤压期限错配及杠杆水平。过去通过公开市场逆回购,期限不超过6个月,从2016年下半年开始,期限逐步拉长至70-80天水平,2016全年新增MLF中81%的资金来源于高成本、长期限的资金投放,市场利率水涨船高。从2016年8月起,SHIBOR隔夜利率从2%攀升至年底2.3%,10年期国债到期收益率水平也由2.6%一路攀升到2016年底3.4%。
进入2017年,央行提高货币政策操作利率,引导市场利率进一步提升。2016年12月的中央经济工作会议强调2017年“货币政策要保持稳健中性”,并且央行四季度货币政策执行报告中提出“把防控金融风险放到更从加重要的位置,切实维护金融体系稳定”,显示对于防控金融风险的决心。2017年1、2月央行提高MLF、SLF和公开市场逆回购操作利率10个基点,并且在3月再次提高以上货币政策工具利率10个基点,以货币政策工具收紧市场流动性,2017年整体市场利率持续提升。


2、金融监管第二步:监管政策跟进,地毯式金融监管检查后相关政策陆续落地
(1)阶段一,央行实施宏观审慎监管考核控制总量,银监会三三四十检查全面铺开
央行:将表外理财纳入广义信贷考核,从总量上控制表外规模无序扩张。MPA考核从2016年开始试行,通过7大体系16项指标对于银行信贷规模扩张进行监管。其中最为重要的宏观审慎资本充足率一旦不达标则一票否决,而宏观审慎资本充足率直接与广义信贷增速挂钩。2016年底将表外理财纳入广义信贷考核后,央行首先从总量上控制中小银行表外规模无序扩张,切断银行通过表内外腾挪资产躲避监管指标的路径。
证监会及保监会:配套落实相应去杠杆及去通道文件。2016年7月证监会公布《证券期货经营机构私募资产管理业务运作管理暂行规定》,限制结构化资管产品杠杆水平。保监会出台《关于加强组合类保险资产管理产品业务监管的通知》,要求保险资管不得发行具有嵌套交易结构的产品,配套落实去杠杆及去通道初步监管。
银监会:2017年4月初开启监管风暴,对银行进行地毯式排查。从2017年3月23日到4月10日,银监会连续下发8项文件,矛头直指金融风险防控。8项文件各有侧重,监管的领域几乎波及票据、理财、同业、对公等几乎所有主流交易品种,行为的内在逻辑也不断深入到交易模式、会计科目设置、内外合作、人员管理等深层次问题。主体思想是对银行业内存在的风险进行摸底排查,引导行业支持实体经济的发展,并对下一步的监管工作进行部署。

通过将近一年的实施,金融市场乱象得到了一定整治,取得了阶段性成效:
a)同业杠杆增速大幅下降:其他存款性公司对其他存款性公司以及其他金融机构债权可作为衡量同业杠杆的一个参考指标。自2017年初以来,两项指标同比增速均迅速下滑,其中对其他金融机构债权同比增速从2016年初将近80%降至2017年末6%,体现2017年初监管风暴已对于同业杠杆扩张起到了明显的制约作用。
b)报表数据回归真实:此波检查初期,商业银行将被检查科目的数据不断腾挪,应收款项类投资一度成为各类资产的避风港。随着监管的深入,该科目数据在2017年后同样出现萎缩。可见检查导致的另外一个积极结果就是,报表数据逐步回归真实。
c)机构违规行为处罚广泛:根据银监会官网政务信息栏行政处罚信息,2017年来银监系统开具罚单2700余张,合计罚款总金额达接近30亿元。从涉及的行业看,票据、债券、理财等各领域均有波及,监管处罚的决心可见一斑。

(2)阶段二,央行发布资管新规征求意见稿,监管部门相关配套政策陆续落地
2017年11月出台的资管新规征求意见稿拉开了最新一轮监管的序幕,其对资管行业现存问题提出一系列监管方向,要点围绕资管行业四大风险点,即监管套利、多层嵌套、刚性兑付以及资金池业务四个方向。征求意见稿发布后,以银监会为代表的金融监管机构快速落地相应配套政策,剑指银行表外和影子银行体系,严格规范多层嵌套等,并且在去杠杆、股权管理、引导主动管理方面均落地相应文件。银监会《关于进一步深化整治银行业市场乱象的通知》强调,“将同业、理财、表外等业务以及影子银行作为2018年整治重点,继续推进金融体系内部去杠杆、去通道、去链条。”此轮监管不仅是针对资管行业的监管,更是一次对于金融行业的全面监管。

三、监管要点:近期监管要点从全面排查升级到重点整治
从监管要点来看,最新一轮监管除了针对资管四大风险点(监管套利、多层嵌套、刚性兑付、资金池操作)逐一击破外,还涉及引导主动管理、规范股权及公司治理、控制杠杆等相关内容。监管要点包括:
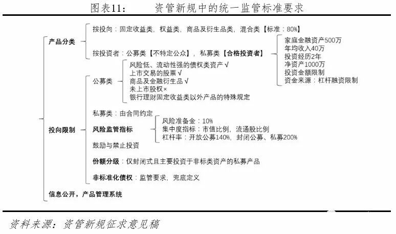
i.统一资管标准,消除监管套利。资管新规征求意见稿主要精神在于“按照产品类型而不是机构类型实施功能监管,同一类型的资产管理产品适用同一监管标准”,实行公平的市场准入和监管,从根本上防止监管套利。统一标准涉及产品分类、投资者门槛、投向、风险准备金、杠杆率、分级产品、非标准化债权范围等多个方向,预计未来在金融稳定发展委员会推动下,统一标准进程仍将持续。

ii.整顿银行表外和影子银行体系,去杠杆、去通道及去链条。资管新规征求意见稿指出监管原则之一为“实行穿透式监管,对于已经发行的多层嵌套资产管理产品,向上识别产品的最终投资者,向下识别产品的底层资产(公募证券投资基金除外)”,并提出资管产品仅可以投资一层资管产品要求。目前除资管新规外,落地的9份政策文件中有5份均涉及多层嵌套监管,可见为整治难点。银监会纲领性文件《关于进一步深化整治银行业市场乱象的通知》特别指出接下来“整治重点是影子银行及交叉金融产品风险”,目前落地的监管方式主要包括规范委托贷款、信托贷款、资管产品集中度等方式,封堵多层嵌套渠道。预计相关整治将是今年乃至未来一段时间重点方向。
iii.打破刚性兑付,推动净值化转型。相比于2月内审稿,资管新规征求意见稿对于刚性兑付行为新增四个认定标准,继续保持严厉监管态度。净值化转型将有利于解决刚性兑付问题,然而由于非标准化底层资产类型大多无公允市场定价,相关净值化转型仍需配套估值细则。打破刚兑将直接影响银行理财及信托产品,两者收益率在短期均将明显承压,对于券商资管承接银行委外也有较大影响。
iv.规范资金池运作,推动“三单独”管理。资管新规要求“资产管理产品直接或者间接投资于非标准化债权类资产的,非标准化债权类资产的终止日不得晚于封闭式资产管理产品的到期日或者开放式资产管理产品的最近一次开放日”,对于现行非标资金池的方式全面封堵。未来对于资金池的管理将会细化到“三单独”要求,即单独管理、单独建账、单独核算,从根本上杜绝金融机构变相开展资金池业务可能。
v.引导资管机构回归主动管理。资管新规要求金融机构切实履行主动管理职责,银监会率先落实主动管理精神,在《关于规范银信类业务的通知》提出“引导信托转变发展方式,为委托方提供实质金融服务,逐步引导减少银信通道业务”。预计未来三会将进一步落地文件,推动资管向主动管理转型,去通道化。
vi.从制度层面规范金融杠杆。银监会出台《商业银行流动性风险管理办法(修订征求意见稿)》,旨在抑制银行同业期限错配行为,降低同业杠杆。央行发布《关于规范债券市场参与者债券交易业务的通知》,要求债券代持按规定进行会计核算,控制及反映真实杠杆率水平。近年金融去杠杆进程持续推进,也取得初步成效,近期政策陆续落地,体现金融杠杆将逐步从初步整治向政策规范过度。
vii.规范股权管理。公司治理是银监会自“三三四十”检查以来一直强调并且加强监管的领域。银监会近期正式发布《商业银行股权管理暂行办法》,对于违规内容进行全面监管。预计未来无论是一级还是二级市场,对于银行股权的投资,尤其是代持问题将穿透至实际控制人,从严监管。
四、金融机构短期阵痛不可避免,主动转型、回归本源才有未来
1、银行:回归本源,寻找相对优势
2017年初监管风暴后,银行“伪投行”“伪资管”业务已明显受限,回归本源、服务实体将是未来优质银行的发展路径。
(1)表内业务方面,MPA考核叠加近期征求意见的商业银行流动性风险管理办法、大额风险暴露管理办法将对表内业务形成明显规范,约束表内同业杠杆水平,对于表内非贷款类资金运用项目采取更严格监管标准。预计未来银监会其他补短板监管政策,将继续从各方面引导银行回归存贷本源,精耕细作表内业务、提高风险定价能力。
(2)表外业务方面,受规范嵌套、打破刚兑影响,理财业务规模或将面临明显收缩。最新公布的《中国银行业理财市场年度报告(2017)》披露2017年底理财余额为29.54万亿元,同比增速仅1.69%,低于去年增速21.94个百分点。打破刚兑并净值化转型后,理财产品收益率将明显承压,产品预期收益率的导向作用消失,产品的历史净值表现将成为投资者参考的重要依据,拥有较强主动投资管理能力的银行理财将会强者恒强。
(3)探索债转股发展空间。资管新规征求意见稿中提出“现阶段,银行的公募产品以固定收益类产品为主。但用于支持市场化、法治化债转股的产品除外”,此外近期发改委发布《关于市场化银行债权转股权实施中有关具体政策问题的通知》,进一步扩大债转股债权类型及企业类型,并且积极支持债转股创新,支持引入专业机构加入债转股实施工作,为银行参与债转股留出较大发挥空间。
(4)中小银行探索差异化发展道路。此次银监会《关于进一步深化整治银行业市场乱象的通知》中提出尊重银行差异化发展,在行业集中度提升进程中,中小银行寻找特色领域、发展优势业务是未来的大方向。
2、信托:通道规模或快速下降,把握好全市场投资牌照优势
信托通道规模将在监管引导下快速下降,积极发展主动管理能力的信托才能够在行业洗牌中脱颖而出。信托主动管理依赖客户资源、渠道资源,并面临来自公募基金、券商资管在主动管理方面的竞争,信托机构应积极利用全市场投资的牌照优势积极布局,寻找相对优势。
(1)统一标准后,信托监管套利空间消失。分业监管下,信托在杠杆率、风险资本计提方面具备一定优势,如信托事务管理类项目风险准备金计提0.1%,明显低于券商资管通道业务及基金子公司通道业务。资管新规统一杠杆标准及风险计提后,信托监管套利优势消失,资管业务回到统一起跑线。
(2)彻底整治资金池,打破刚兑,信托产品收益率或将明显承压。监管从2014年开始严格控制资金池业务发展,然而由于不同地区执行力度有所差异,资金池业务仍有一定运作空间。近年信托产品延期兑付和无法兑付的情况时有发生,但多数情况均通过多方协商解决。打破刚兑后信托产品的收益率短期会明显承压,长期来看信托机构需转变发展方式,从追求抵押物到积极提高项目筛选能力,同时提高风险管控及主动管理能力。
(3)通道规模或快速下降,积极进行主动管理转型。主动管理类信托是信托公司的业务本源,代表信托公司真正的资产管理能力。目前我国信托业通道业务占比仍居50%以上,整体行业格局两极分化,业务结构不合理。在资管新规及相关配套措施冲击下,以通道业务为主的信托公司将面临洗牌风险。考虑此次金融监管的统一趋势,过去信托“堵东门走西门”的模式不再可行,利用全市场投资的牌照优势,整合资源、率先布局、专业化发展主动管理能力是优质信托的必经之路。
3、券商资管:整改已在路上,与公募基金竞争主动管理能力
现存的券商资管通道业务将逐步退出历史舞台,主动管理是未来的发展方向。目前监管允许券商资管申请公募牌照,允许券商资管发行资产证券化产品,在主动管理及标准化资产方面均给予券商发挥平台,拥有较好资管水平、以及资源丰厚的大型券商资管,将能在监管中强者恒强。
(1)通道业务将逐步退出历史舞台。在资管新规仅允许嵌套一层资管产品的规定下,券商资管通道业务进一步受控。但2016年以来的券商资管业务八条底线和风控指标已经针对券商资管通道业务进行规范整治,在净资本的约束下,2016年起券商资管已经开始抓紧布局主动管理业务,通道规模逐步收缩,此次新规对于券商资管边际影响可控。
(2)承接银行委外承压。在银行理财刚兑的背景下,过去银行与券商资管的委外合作多以约定收益类产品为主,银行对于券商资管的委外诉求较强,委外规模不断扩大。此次新规打破刚兑短期将对券商资管承接银行委外带来明显影响,主动管理规模将进一步承压。
(3)券商资管可申请公募基金牌照,发展主动管理是大方向。在通道以及委外规模萎缩的双重压力下,券商资管的主动管理能力将是行业洗牌中的决定性因素。目前监管允许券商资管申请公募牌照,在主动管理领域给予券商与公募基金同等条件,未来券商资管或将和公募基金站在同一起跑线比拼主动管理能力,历史业绩优秀、知名度高的券商资管将有望突出重围。
4、公募基金:母公司相对优势明显,子公司业务谋求转型
资管新规征求意见稿中有关资管产品的杠杆率、投资者管理、信息披露、净值管理等要求,均是参照公募基金监管标准制定。作为主动管理的标杆,公募基金母公司的主要业务在本轮监管中不受明显影响,未来抓住主动管理大浪潮、拥有优秀知名度、历史业绩突出,投研能力强的公募基金将迎来大发展机遇。基金子公司作为对母公司投资范围的补充,需要谋求下一步转型。
(1)分级基金受明显影响。2017年分级基金新规实施以来,相关产品已经逐步调整,分级基金市场规模已呈现逐步下行态势,资管新规征求意见稿进一步规定公募基金不得发行分级基金,预计分级基金未来将逐步退出历史舞台。
(2)公募基金在现行资管增值税征收体系下享受明显优势。2018年起资管增值税正式实施,公募基金享受两大优势:一是税负低。与银行、券商、保险的自营机构相比,公募享受3%的简易计税方式;二是独享买卖价差优惠政策。2016年财税36号文豁免对证券投资基金买卖股票及债券的价差收入征收增值税,从目前实操来看,该政策仅限于公募基金产品。两大优势共同作用下,公募产品成为资管产品中免税优势最明显产品,尤其股票型基金基本不受增值税影响。
(3)基金子公司转型方向有待观察。2016年《基金管理公司子公司管理规定》已经对基金子公司在净资本、股东资格、业务规范性方面提出多项要求,通道业务已呈现逐步下降趋势。在通道业务全面压缩趋势下,对于以通道业务为主的基金子公司转型压力明显加大,基金子公司转型迫在眉睫。基金子公司作为对于母公司投资范围的补充,如能依靠实力强大的母公司增资,则未来在私募股权投资、ABS领域或有机会大施拳脚。
五、金融监管加强短期经济承压,长期有利于持续健康高质量发展
金融监管强有力推进的目的在于促进经济结构调整、缓释风险、释放发展动力,而经济较强的韧性是金融强监管推进的重要保证。加强金融监管短期经济承压,长期正本清源有利于持续健康高质量发展;影子银行缩表,表外回表和非标转标是大势所趋,固定资产投资将有所下滑;财政清理整顿将拖累基建投资;房地产调控将影响销售和投资;2018年中国经济还将经历一年的L型筑底期和调整期,以开启新周期,与重回衰退的过度悲观论和马上复苏的过度乐观论不同。
表情